PCCar.ru - Ваш автомобильный компьютер

PCCar.ru - Ваш автомобильный компьютер (https://pccar.ru/index.php)
-   Планшеты (https://pccar.ru/forumdisplay.php?f=182)
-   -   Nexus 7 2012 как головное устройство в автомобиле (https://pccar.ru/showthread.php?t=18305)

Bkmz 03.03.2014 12:48

Шить прошивку kangoo только с вайпом. Иначе глюки обеспечены.

Bkmz 03.03.2014 12:51

Кстати у кого заработал carcam на Kang-arom ?
походу еще не допилена прошивка, т.к. модули для работы изикэпа не грузятся.

cherkasoff 03.03.2014 13:12

Цитата:

Сообщение от Kinstintin (Сообщение 289151)
Прошил через рековери эту прошивку поверх Тимуровской, сделал все вайпы. При загрузке андроида ругается, типа:
google.process location has stopped
setup Wizard has stopped
Что я неправильно сделал?

Эта ошибка появляется если не сделать вайп.

Rage2 03.03.2014 16:40

Вайпы нужно делать До прошивки, а не после.
Фактори ресет, вайп кэш, вайп дата. Еще можно формат систем раздела. Тут смотря какое рекавери стоит.
Скриптов для чистки ядра.....это что-то новенькое )))))

rtoxic 03.03.2014 16:45

Цитата:

Сообщение от Rage2 (Сообщение 289216)
Вайпы нужно делать До прошивки, а не после.
Фактори ресет, вайп кэш, вайп дата. Еще можно формат систем раздела. Тут смотря какое рекавери стоит.
Скриптов для чистки ядра.....это что-то новенькое )))))

На Самсунге С3 есть такое) Предположил что и для Нексуса тоже может быть) Человек же написал что вайпы делал.. видимо плохо делал)

Rage2 03.03.2014 16:55

Цитата:

Сообщение от rtoxic (Сообщение 289217)
На Самсунге С3 есть такое) Предположил что и для Нексуса тоже может быть) Человек же написал что вайпы делал.. видимо плохо делал)

Самсунг -это самсунг, то что там стоит андройд, не означает что нужны теже действия...Ключевой фактор железо(начинка) и производитель, а именно открытость платформы...не забываем, у нас нексус :)
....я прочитал что сначала была прошивка, а за ней последовали вайпы, а не наоборот , как следует.

Кто же ставит винду поверх старой, а затем форматирует ;)

cherkasoff 03.03.2014 17:11

Цитата:

Сообщение от Rage2 (Сообщение 289218)
Самсунг -это самсунг, то что там стоит андройд, не означает что нужны теже действия...Ключевой фактор железо(начинка) и производитель, а именно открытость платформы...не забываем, у нас нексус :)
....я прочитал что сначала была прошивка, а за ней последовали вайпы, не наоборот , как следует.

Кто же ставит винду поверх старой, а затем форматирует ;)

Вайп data\cache и после прошивки можно сделать, но обычно делают до.

Kinstintin 03.03.2014 17:18

делал вайпы до и после. фэктори резет не делал...

Рамис 03.03.2014 19:34

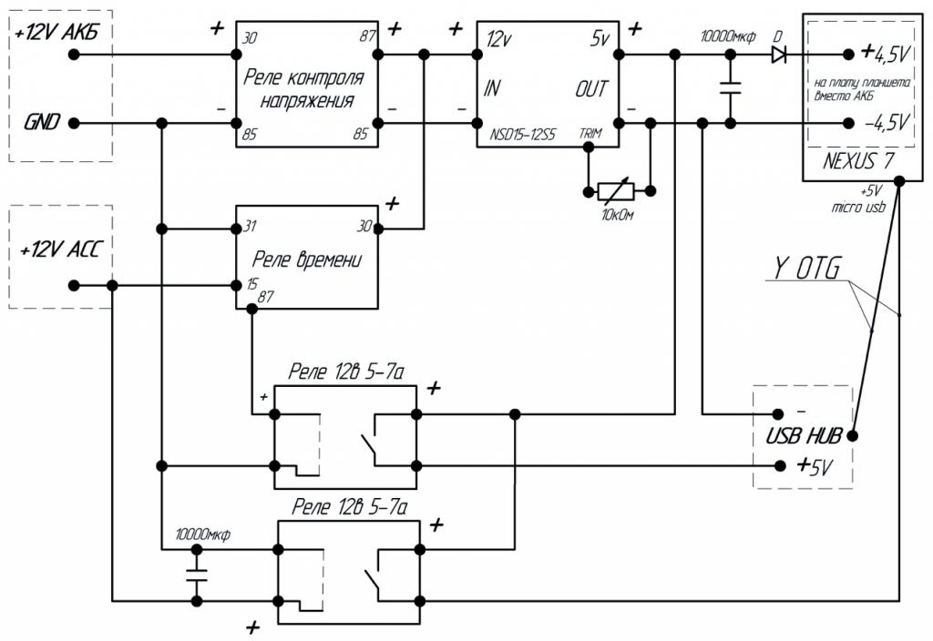
Блок питания для Nexus 7 (I поколения 2012г.)
 
Вложений: 5
Вложение 34990 Вложение 34991
Входы: +12V и –12V от АКБ автомобиля; и +12V от АСС
Выходы: +4,5V и –4,5V на плату планшета вместо АКБ (без контроллера); +5V и –5V для питания USB HUB; +5V в гнездо micro usb (для имитации зарядки планшета);
Когда подаются все источники питания (+12V и –12V от АКБ автомобиля; и +12V от АСС) планшет выходит из режима сна, затем включатся USB HUB, потом OTG. После того как пропало питание +12V от АСС отключается OTG, планшет переходит в режим сна, а реле времени начинает обратный отчет (30 мин), после того как время выйдет USB HUB выключается. Реле контроля напряжения будет контролировать напряжение АКБ автомобиля, то есть если вдруг по какой то причине напряжение АКБ автомобиля упадет ниже уровня 11,5V то реле все отключит. Конденсаторы нужны для того, что бы на время кручения стартером, когда АСС пропадает, реле еще была под напряжением, т.е. БП не выключается и на USB HUBе с планшетом питание не пропадает. Такой емкости конденсатора хватает на 7-10 секунд питания реле. Переменный резистор между TRIM и GND дает повышение выходного напряжения. Т.к. без него на выходе имеем ≈4.95V, при 10кОм получаем на выходе 5.2V. Диод нужен для того что бы понизить напряжение. Должна быть разница между платой и micro usb, например, на плату подаем 4.5V а на micro usb 5V. Для этого в схему нужно добавить диод, (между платой планшета и выходом БП) чтобы он понизил напряжение. Падение напряжения мерить нужно под нагрузкой. При диоде на 3А падение напряжения ≈ 0,5V.
Важно: Хаб с планшетом должен соединятся только передачей данных. Питание не должно идти между ними. Хаб должен питаться ТОЛЬКО внешним питанием.
Комплектующие БП:
1) 362.3787-01-Реле контроля напряжения
2) РЕГТАЙМЗ-12-1800 - Реле времени
Оба реле основаны на PIC12F629.
3) Реле Tianbo HJR-3FF-12VDC (2шт.)
4) Преобразователь напряжения DC-DC, NSD15-12S5
основные параметры:
Входное напряжение: 9.4-36 VDC
Выходное напряжение: 5 VDC,3А
Мощность: 15 Ватт
Гальваническая развязка
5) Конденсатор 10000 мкф (2шт.)
6) Переменный резистор 10кОм
7) Диод на 3А
Заказ деталей:
Реле контроля напряжения и реле времени заказывал на сайте www.12v.ru
Стоимость: Реле контроля напряжения=288,20 руб; реле времени=254,60 руб;
Доставка=180 руб; Итого=722,80 руб.
Преобразователь напряжения NSD15-12S5 заказывал на сайте www.bak.ru
Стоимость: 566,37 руб. + 300 руб. доставка; Итого=866,37 руб.
У планшета аккумулятор и контроллер убрал.

Внешний вид:
Вложение 34992
Технические характеристики комплектующих:
Вложение 34993
Вложение 34994

Хочу выразить огромную благодарность: Айтишник из сайта
chevrolet-aveo.ru; Rage2; ETRITY из сайта chevrolet-aveo.ru; maximus57 из сайта chevrolet-aveo.ru и всем кто отвечал на мои вопросы!

Twod 04.03.2014 10:42

Цитата:

Сообщение от cherkasoff (Сообщение 289081)
Прошивка на базе Purity ROM от создателя ядра Kang-aroo. Пропатчено всё что нужно, всё работает из коробки: http://forum.xda-developers.com/show...&postcount=527

Поставил прошивку. Чем она лучше стока 4.4.2 + ядро M-Kernel a67 ? Пока вижу один минус, после загрузки звук не идет на внешнюю звуковую карту, приходится перевтыкать хаб или звуковую. В стоковой звук сразу идет на внешнюю звуковую.
На ней, кстати флешки с NTFS подключаются без сторонних программ? А то поставил сразу StickMount :)


Часовой пояс GMT +4, время: 11:43.

Работает на vBulletin® версия 3.8.4.
Copyright ©2000 - 2025, Jelsoft Enterprises Ltd.
Перевод: zCarot