PCCar.ru - Ваш автомобильный компьютер

PCCar.ru - Ваш автомобильный компьютер (https://pccar.ru/index.php)
-   Питание (https://pccar.ru/forumdisplay.php?f=173)
-   -   Блок питания для NEXUS7-2012,2013 или любого планшета -печатка, прошивка, инструкция (https://pccar.ru/showthread.php?t=27466)

Alekssandr 24.10.2018 22:08

Ваше устройство хорошее! Но вы пугаете своих потенциальных клиентов его функционалом! Сделайте проще!!!

oleg707 25.10.2018 14:07

Цитата:

Сообщение от Alekssandr (Сообщение 406168)
Ваше устройство хорошее! Но вы пугаете своих потенциальных клиентов его функционалом! Сделайте проще!!!

так весь функционал никто не заставляет использовать:big:
Можно вообще только батарею или только датчик холла подключать.
Плюс есть инструкция по подключению, если что непонятно или какие вопросы ( даже не по блоку), всегда отвечаю в вайбере или вотсаппе.

PS
Устройство с более простым функционалом как то посадило мне аккумулятор.

mazay66 25.10.2018 19:38

Цитата:

Сообщение от oleg707 (Сообщение 406177)
Устройство с более простым функционалом как то посадило мне аккумулятор.

Более простое - не значит "дубовое". Объективности ради: Между двумя крайностями ещё есть "золотая середина". В данном случае она выглядит в виде использования потенциала, заложенного в Mp1584 - Enable Control. Использование данной функции позволит исключить ситуацию с просадкой АКБ.

skanch 25.10.2018 19:54

Цитата:

Сообщение от mazay66 (Сообщение 406180)
... В данном случае она выглядит в виде использования потенциала, заложенного в Mp1584 - Enable Control. Использование данной функции позволит исключить ситуацию с просадкой АКБ.

Через резистивный делитель с подбором на выключение при 11.5В? Если это имеешь в виду, то как быть с выключением при кручении стартером, когда напряжение на АКБ падает до 7В ?

oleg707 25.10.2018 22:14

Цитата:

Сообщение от skanch (Сообщение 406181)
Через резистивный делитель с подбором на выключение при 11.5В? Если это имеешь в виду, то как быть с выключением при кручении стартером, когда напряжение на АКБ падает до 7В ?

Конденсатор.
У меня в БП3 похоже было. Один из таймингов на выключение задавался конденсатором после делителя напряжения.
НО как только хочешь подправить этот тайминг, то надо выпаивать конденсатор и выпаивать другой.
Поэтому сейчас у меня меняется почти все программно при желании или необходимости.

oleg707 25.10.2018 22:20

Хм, я ж уже писал...
Нужно обрабатывать одновременно разные ситуации, например:
Включили зажигание, напряжение просело до некритического уровня. Выключили зажигание и сел АКБ.
Слушаем музыку при включенном зажигании, и усилитель звука даёт сильную просадки при басе ( сабвуфер), причем напряжение, просев, сразу восстанавливается.
На усилитель нужна своя логика отключения и контроля батареи.
Нужно, чтобы усилитель звука выключался после 40 минут работы при несеашем аккумуляторе и не выключался при заведённом авто.
Некоторые пользователи хотят СВОИ значения напряжений и СВОИ тайминги.
Плюс не забывайте, что аккумулятор это химический источник тока, если его что просадило, то при снятии нагрузки напряжение растет.
Это небольшая часть функционала блока, который лично мне необходим.

Не, ребята, я без процессора этот функционал не реализую НИКАК.

skanch 25.10.2018 22:33

Цитата:

Сообщение от oleg707 (Сообщение 406188)
Конденсатор.

Конденсатор в линии "EN" MP1584 ?

oleg707 25.10.2018 22:48

Цитата:

Сообщение от skanch (Сообщение 406190)
Конденсатор в линии "EN" MP1584 ?

А почему бы и нет? Хотя я с аппаратными решениями как то наигрался уже.

skanch 25.10.2018 23:10

Цитата:

Сообщение от oleg707 (Сообщение 406192)
А почему бы и нет? Хотя я с аппаратными решениями как то наигрался уже.

Как-то "криво" это... Если использовать резистивный делитель на напряжение запуска MP1584 выше 11.5В с конденсатором в нижнем плече для "поддержания" просадки во время кручении стартером, то кондёр работать не будет - при пропадании напряжения он моментально разрядится через резистор на "массу". Если ставить ещё и диод в эту цепь, то совсем "масло-масляное"... Хотя, как вариант для "безпроцессорного" управления может и сгодится...

oleg707 26.10.2018 15:52

Цитата:

Сообщение от skanch (Сообщение 406193)
Как-то "криво" это... Если использовать резистивный делитель на напряжение запуска MP1584 выше 11.5В с конденсатором в нижнем плече для "поддержания" просадки во время кручении стартером, то кондёр работать не будет - при пропадании напряжения он моментально разрядится через резистор на "массу". Если ставить ещё и диод в эту цепь, то совсем "масло-масляное"... Хотя, как вариант для "безпроцессорного" управления может и сгодится...

Вот вот. Мне сейчас намного проще сложную логику реализовать на процессоре, чем ставить кучу " лишних" деталей.
Другой вопрос написать программу управления на этот процессор, сначала было тяжело, а теперь я смотрю на ранние версии и удивляюсь, как такой ужас можно было писать :big:

mazay66 26.10.2018 19:22

Вложений: 1
Цитата:

Сообщение от skanch (Сообщение 406181)
Через резистивный делитель с подбором на выключение при 11.5В? Если это имеешь в виду, то как быть с выключением при кручении стартером, когда напряжение на АКБ падает до 7В ?

Цитата:

Сообщение от skanch (Сообщение 406193)
Как-то "криво" это... Если использовать резистивный делитель на напряжение запуска MP1584 выше 11.5В с конденсатором в нижнем плече для "поддержания" просадки во время кручении стартером, то кондёр работать не будет - при пропадании напряжения он моментально разрядится через резистор на "массу". Если ставить ещё и диод в эту цепь, то совсем "масло-масляное"... Хотя, как вариант для "безпроцессорного" управления может и сгодится...

Не буду спорить. Вот с такими параметрами, подобранными опытным путем, отключение происходит при 11-11,2В, включение при напряжении выше 12В. При кручении стартером ничего не выключается. Кондер без проблем справляется.

skanch 26.10.2018 20:48

При всём уважении - схема не работает должным образом. Скорее всего в микросхеме MP1584 вход "EN" не предусматривает подключение внешнего конденсатора. При ёмкости в 47 мкФ увеличивается время включения после обесточивания до 3-4 секунд. При нагрузке в 600 мА не хватает времени для "кручения стартером"- почти сразу выключается (отключение происходит при 11.0В - это при резисторе "нижнего плеча" в 100К).

mazay66 26.10.2018 22:22

При встрече, с удовольствием продемонстрирую, работоспособность данного узла на моем БП, установленном в служебном Ларгусе

skanch 26.10.2018 23:14

Цитата:

Сообщение от mazay66 (Сообщение 406208)
При встрече, с удовольствием продемонстрирую, работоспособность данного узла на моем БП, установленном в служебном Ларгусе

Саша, не вижу смысла спорить на эту тему. Если работает и всё устраивает-замечательно. Твоя схема собранная у меня на столе ведёт себя не так, как ты описываешь. Хотя все номиналы и схема подключения повторены точно...

oleg707 27.10.2018 01:17

Цитата:

Сообщение от mazay66 (Сообщение 406204)
Не буду спорить. Вот с такими параметрами, подобранными опытным путем, отключение происходит при 11-11,2В, включение при напряжении выше 12В. При кручении стартером ничего не выключается. Кондер без проблем справляется.

При всем уважении ;)
При напряжении ниже 11,4В начинается сульфатация пластин аккумулятора. Часто необратимая, если упустить и пластины посыпались. И вообще не факту, что тока хватит для заводки при таком разряде.

В любом свинцовом аккумуляторе, оставленном в разряженном состоянии начинается сульфатация. Она может быть более или менее интенсивной, в зависимости от нескольких факторов. Сульфатации способствуют:

повышенная температура;
длительное хранение в разряженном состоянии;
большие разрядные токи;
пониженное разрядное напряжение;


Я понимаю, что авто служебное, но аккумулятор все равно жалко:big:

mazay66 27.10.2018 11:50

Цитата:

Сообщение от skanch (Сообщение 406211)
Саша, не вижу смысла спорить на эту тему. Если работает и всё устраивает-замечательно. Твоя схема собранная у меня на столе ведёт себя не так, как ты описываешь. Хотя все номиналы и схема подключения повторены точно...

Так я и не спорю на эту тему. Я прочитал даташит на данный преобразователь и подобрал параметры необходимые для работы с моим планшетом. Номиналы резисторов делителя подбирал , что бы при 11в питания, на EN было 1,2В. Сделал один раз, пол года назад, «и забыл». Установил в Ларгус с планшетом. При ежедневном использовании по рабочим дням, все ОК. Никаких отключений планшета, при кручении стартером нет. Откуда им взяться, если ток разряда конденсатора, через многокилоомные резисторы делителя (и входа EN), мизерный. Ниже выдержка из описания микросхемы, подтверждающая возможность использования данной функции в МР1584:
"The MP1584 has a dedicated enable control pin (EN). With high enough input voltage, the chip can be enabled and disabled by EN which has positive logic. Its falling threshold is a precision 1.2V, and its rising threshold is 1.5V (300mV higher). When floating, EN is pulled up to about 3.0V by an internal 1μA current source so it is enabled. To pull it down, 1μA current capability is needed. When EN is pulled down below 1.2V, the chip is put into the lowest shutdown current mode. When EN is higher than zero but lower than its rising threshold, the chip is still in shutdown mode but the shutdown current increases slightly."
Цитата:

Сообщение от oleg707 (Сообщение 406213)
При напряжении ниже 11,4В начинается сульфатация пластин аккумулятора. Часто необратимая, если упустить и пластины посыпались. И вообще не факту, что тока хватит для заводки при таком разряде.
Я понимаю, что авто служебное, но аккумулятор все равно жалко:big:

Олег, ну какая необратимая сульфатация пластин при 11В на батарее??? Сам то веришь в то, что если произойдет аварийная ситуация, и батарея разрядится один раз до 11В, то произойдет необратимая сульфатация? Да и кто мешает тебе подобрать делитель на другой порог отключения? Я для себя выбрал эти значения резисторов, потому что они у меня были, и потому что не вижу никакого криминала при аварийном отключении питания планшета на 11В.

Саша, Олег, я считаю, что ваши БП для планшетов достигли если не совершенства, то очень высокого уровня. Даже не собираюсь сравнивать их с другими, упрощенными вариантами. Но я не понимаю отрицания других вариантов. Не понимаю, когда вопрос ставят именно так: или мой блок питания или останешься с разряженным АКБ в авто. А именно так и выглядела ситуация, после которой я вступил в переписку:
Цитата:

Сообщение от Alekssandr (Сообщение 406168)
Ваше устройство хорошее! Но вы пугаете своих потенциальных клиентов его функционалом! Сделайте проще!!!

Цитата:

Сообщение от oleg707 (Сообщение 406177)
так весь функционал никто не заставляет использовать:big:Устройство с более простым функционалом как то посадило мне аккумулятор.


skanch 27.10.2018 12:43

Цитата:

Сообщение от mazay66 (Сообщение 406218)
... Но я не понимаю отрицания других вариантов. Не понимаю, когда вопрос ставят именно так: или мой блок питания или останешься с разряженным АКБ в авто. А именно так и выглядела ситуация, после которой я вступил в переписку:

Каждый решает только сам, какой вариант ему использовать! И чем будет больше вариантов у читателей этого форума для анализа и последующего выбора-только лучше. Ты же не делишься своими наработками в этой области... Что касается конкретно по отключению по "разряженному АКБ", то твой вариант для меня не приемлем, поскольку считаю, что при аварийной ситуации (а севший АКБ именно такая ситуация) вся система должна обесточиваться полностью (нагрузка полностью отключается и потребление равно "0"). В твоём варианте отключается только сама микросхема (пусть и с мизерным потреблением в этом состоянии), а напряжение на входе модуля "висит". Ведь мы не можем предположить с полной уверенностью, что посадит АКБ - планшет или короткое замыкание на входе модуля... Конденсатор в линии "EN" также не лучший вариант для меня - время включения модуля увеличивается и иногда это не допустимо.... Да и "велосипед изобретать" уже тоже не хочу - зачем, когда у производителя MAXIM или у того же Microchip есть специальные для этих целей микросхемы - супервизоры...
И прошу не расценивать мои слова, как навязывание исключительно моего варианта решения той или иной задачи - повторю: каждый только сам решает, что ему нужно и несёт персональную ответственность за свой выбор и свои действия.

oleg707 27.10.2018 15:04

Цитата:

Олег, ну какая необратимая сульфатация пластин при 11В на батарее??? Сам то веришь в то, что если произойдет аварийная ситуация, и батарея разрядится один раз до 11В, то произойдет необратимая сульфатация?
Очень хорошая информация про аккумуляторы читать вдумчиво, 2 раза.
Правда там 10.8В говорится.
У меня аккумулятор AGM, ему уже года 3, и спецприбор его определяет живым на 65-70% ( значит пора менять формально). Да и завести хочется машину каждый раз.
Если напряжение меньше 11.8 АКБ считается разряженным, и 12.6 -заряженным.

И ещё, я не против твоей точки зрения, и в БП довольно много аппаратных конструкторских решений.
Вижу это так, что моя позиция более широкая. Иначе мои требования к надёжности, безопасности и комфорту использования неосуществимы.

Цитата:

Что касается конкретно по отключению по "разряженному АКБ", то твой вариант для меня не приемлем, поскольку считаю, что при аварийной ситуации (а севший АКБ именно такая ситуация) вся система должна обесточиваться полностью (нагрузка полностью отключается и потребление равно "0").
Полностью согласен, у меня ровно та же логика.



И ещё, люди, мы забываем, что аккумулятор химический источник тока. При разряде под нагрузкой и при отключении этой самой нагрузки напряжение через некоторое время поднимается. Поэтому в своих проектах обязательно учитываем это и делаем гистерезис! ( Не знаю, делает кто либо это кроме меня :blush:).
Пришло ко мне это просто- слушал музыку и в момент басов ( усилитель звука у меня мощный) была сильная просадка напряжения, усилитель выключался блоком, напряжение АКБ восстанавливалось и блок снова включал усилитель.
Пришлось немного времени потратить на начальную коррекцию, и много - на практические тесты и окончательную реализацию.
Зато намного спокойнее в лесу музыку слушать:spiteful:

mazay66 27.10.2018 15:23

Цитата:

Сообщение от skanch (Сообщение 406219)
Ты же не делишься своими наработками в этой области...

Нечем делится. Нет никаких наработок. Сейчас даже разводки платы в Sprint Layout найти не могу. Видимо не сохранил.


Цитата:

Сообщение от skanch (Сообщение 406219)
Что касается конкретно по отключению по "разряженному АКБ", то твой вариант для меня не приемлем, поскольку считаю, что при аварийной ситуации (а севший АКБ именно такая ситуация) вся система должна обесточиваться полностью (нагрузка полностью отключается и потребление равно "0"). В твоём варианте отключается только сама микросхема (пусть и с мизерным потреблением в этом состоянии), а напряжение на входе модуля "висит". Ведь мы не можем предположить с полной уверенностью, что посадит АКБ - планшет или короткое замыкание на входе модуля...

Теоретически - согласен, практически…, подскажи, пожалуйста, сколько раз у тебя возникало КЗ на входе модулей. Да и предохранитель по питанию, в случае КЗ должен обесточить цепь. Надеюсь, необходимость наличия предохранителя никто оспаривать не будет? Так что тут каждый пусть сам думает, сколько степеней защиты использовать.
Цитата:

Сообщение от skanch (Сообщение 406219)
Конденсатор в линии "EN" также не лучший вариант для меня - время включения модуля увеличивается и иногда это не допустимо...

Вот этого я не понимаю. Данная задержка должна быть только один раз – при первом подключении БП (или при отключении АКБ). Неужели единожды наблюдаемая задержка в 3 сек, при первом включении планшета, так дискомфортна? Преобразователь должен питать планшет, как в рабочем состоянии, так и в выключенном. В противном случае функциональность планшета резко снижается, ввиду невозможности использования статистических данных от программ. Все данные, при физическом обесточивании планшета, обнуляются.
Цитата:

Сообщение от skanch (Сообщение 406219)
И прошу не расценивать мои слова, как навязывание исключительно моего варианта решения той или иной задачи - повторю: каждый только сам решает, что ему нужно и несёт персональную ответственность за свой выбор и свои действия.

Безусловно. Повторю, твой вариант БП - хорош. Я тестировал его первую версию и могу это подтвердить. Последний вариант БП от Олега построен на тех же преобразователях и так же дополнен контроллером. Думаю, его БП, также дает пользователю хорошие возможности по управлению планшетом и нагрузкой (не имею ввиду сейчас его версии с использованием преобразователя KIW3312).
А дальше, выбор определяется пользователем, исходя из задач, которые необходимо реализовать с помощью данного БП. Категорически не согласен с тем, что если в БП нет контроллера, то этот БП обязательно высадит весь АКБ и его, поэтому, нельзя использовать.
Цитата:

Сообщение от oleg707 (Сообщение 406223)
У меня аккумулятор AGM, ему уже года 3, и спецприбор его определяет живым на 65-70% ( значит пора менять формально). Да и завести хочется машину каждый раз.
Если напряжение меньше 11.8 АКБ считается разряженным, и 12.6 -заряженным.

Уже отвечал. Что мешает собрать делитель таким образом, что бы Uen=1.2V при 11,8V?
Цитата:

Сообщение от oleg707 (Сообщение 406223)
И ещё, люди, мы забываем, что аккумулятор химический источник тока. При разряде под нагрузкой и при отключении этой самой нагрузки напряжение через некоторое время поднимается. Поэтому в своих проектах обязательно учитываем это и делаем гистерезис! ( Не знаю, делает кто либо это кроме меня :blush:)

Читай внимательнее:
Цитата:

Сообщение от mazay66 (Сообщение 406204)
Вот с такими параметрами, подобранными опытным путем, отключение происходит при 11-11,2В, включение при напряжении выше 12В.

P.S.
Цитата:

Сообщение от skanch (Сообщение 406206)
При всём уважении - схема не работает должным образом.

Резистор на плате по входу EN на "землю" перекинул?

skanch 27.10.2018 18:25

Цитата:

Сообщение от mazay66 (Сообщение 406224)
...сколько раз у тебя возникало КЗ на входе модулей.

У меня - ни разу! На всех крайних версиях моих блоков есть защита от "переплюсовки" на входе и естественно в рекомендациях по подключению предохранитель указываю, как защиту от КЗ и защиту именно оборудования в авто. Но делаю ведь БП не для себя и поэтому мне нужно максимально гарантированно защищать АКБ владельцев авто в первую очередь от глубокого разряда и поэтому перестраховка "на все случаи жизни" для меня только в "плюс"...
Цитата:

... Данная задержка должна быть только один раз – при первом подключении БП (или при отключении АКБ). Неужели единожды наблюдаемая задержка в 3 сек, при первом включении планшета, так дискомфортна?
Стараюсь делать достаточно универсальные БП и есть случаи, когда в системах не используется "дежурное" питание планшета или системника, или TV-бокса. И питание при включении должно подаваться без задержки всякий раз, но при этом отслеживание напряжения на АКБ должно происходить постоянно (АСС включён, двигатель не заведён, идёт разрядка АКБ). И в этом случае делитель на "EN" не работает.
Цитата:

... Категорически не согласен с тем, что если в БП нет контроллера, то этот БП обязательно высадит весь АКБ и его, поэтому, нельзя использовать.
У меня есть такие БП, где я не использую контроллер для отслеживания напряжения на АКБ и как таймер для отключения системы- без него они прекрасно работают. Поэтому в этой части с тобою полностью согласен.
Цитата:

...Резистор на плате по входу EN на "землю" перекинул?
Да. Подобрал 100К. Отключается при 11.3В. В "спящем" отрабатывает, как надо - выключается чётко примерно через 4 секунды после снижения напряжения до 11.3В, но при "кручении стартером" - ближе ко второй секунде питание пропадает.

oleg707 27.10.2018 19:11

Цитата:

Сообщение от mazay66 (Сообщение 406224)
Уже отвечал. Что мешает собрать делитель таким образом, что бы Uen=1.2V при 11,8V?

Тоже уже отвечал :)

1 - Разным пользователям нужно разные значения.
1.1 - мне тоже хочется иметь возможность изменения напряжения отключения ( срабатывания), и задержки кстати тоже.
2 - Разные значения для включенного и для вЫключенного зажигания.
3- выход управления усилителем звука (REM) управляется отдельной логикой с отключением при более высоком напряжении, чтобы отключить только звук при частичном разряде АКБ. Плюс как ты реализуешь отключение через 40 минут при просто включенном зажигании и неотключение выхода REM при заведённом автомобиле?
4 - если автомобиль стартует( вроде как севшая формально батарея), то экран не тушим, не запускаем процедуру выключения. Если выключили зажигание, то я хочу СРАЗУ увидеть, что экран потух, пошла процедура выключения.
Ждать лишние 10 секунд мне ну очень не хочется.

Опять я упираюсь в свои расширенные запросы, которые решить можно только с процессорным управлением.:smile1::rolleyes2:

Цитата:

Сообщение от skanch (Сообщение 406229)
Олег, если скажешь, то я "потру" всё лишнее.

Не надо, тут умные люди обсуждают такие ньюансы, о которых рядовой пользователь и не догадывается :big:

Alex15BV 27.10.2018 19:36

Как сделал у себя:
1. Контроллер при включении проверяет режим программирования (замкнутый джампер)
2. Если да - то дается по 30 секунд на выставление нижнего и верхнего порога напряжения бортсети
3. Новые значения пишутся в ЕЕПРОМ
4. Если нет - рабочий режим

Как выглядит на практике:
1. подключаем на один выходной канал нагрузку для индикации (кулеры, лампочки, светодиоды, пищалки...)
2. Подключаем регулируемый блок питания
3. Замыкаем джампер и включаем
4. Включается выходной канал - пошел отсчет 30 сек, выставляем на входе нужное напряжение
5. Таймер тикнул, нагрузка отключилась - признак того, что значение записано и пошли следующие 30 сек на второй порог
6. Выставляем нужное напряжение
7. Таймер тикнул - включилась нагрузка на 3 сек (признак того, что второе значение записано)
8. Все выключилось, БП в режиме ожидания

Поскольку выставление порогов срабатывания - процедура если не однократная, то крайне редкая - городить из-за нее клавиатуры, дисплеи и прочее думаю лишнее...
(мне показалось, что крик "сделайте проще" относится как раз не к микроконтроллеру, а к очень широкому функционалу БП)

oleg707 27.10.2018 20:24

Цитата:

Сообщение от Alex15BV (Сообщение 406231)
Как сделал у себя:
1. Контроллер при включении проверяет режим программирования (замкнутый джампер)
2. Если да - то дается по 30 секунд на выставление нижнего и верхнего порога напряжения бортсети
3. Новые значения пишутся в ЕЕПРОМ
4. Если нет - рабочий режим

Мм, я решил несколько проще.
Поскольку значений пороговых напряжений, таймингов и значений довольно таки много ( основных я насчитал 37 штук), то проще вписать эти значения в скетч ( с возможностью сохранить в еепром при необходимости). При обновлении прошивки можно свои же значения считывать из памяти, тоже при необходимости. Причем для пользователей, которые не понимают, о чем речь, блок ведёт себя согласно базовым настройкам ( которые стоят у меня в машине).

Есть режим калибровки, когда я подстраиваю программно коэффициент делителей напряжения, чтобы вручную не подбирать ( и это несмотря на то, что я использую высокоточные резисторы для большей точности ).
В режиме калибровки даю ровно 12,00В на блок, и при процедуре калибровки ( не просто при замыкании пинов) высчитывается коэффициент коррекции коэффициента делителя.

Калибровка делается один раз, прошить на свои значения блок проще, чем иметь регулируемый до сотых долей настольный блок питания.

В любом случае, если я изготавливаю блок питания для планшета на заказ, то клиент получает готовый, прошитый, калиброванный блок с настройками как у меня в машине. Если кто хочет их поменять ( 20% людей), то юсб кабель для прошивки у них есть, а регулируемого источника - нет.

mazay66 28.10.2018 13:33

Цитата:

Сообщение от skanch (Сообщение 406227)
Да. Подобрал 100К. Отключается при 11.3В. В "спящем" отрабатывает, как надо - выключается чётко примерно через 4 секунды после снижения напряжения до 11.3В, но при "кручении стартером" - ближе ко второй секунде питание пропадает.

Я забыл, что у тебя собственная плата. Я говорил про готовые китайские модули с МР1584. Там два резистора по 100кОм уже впаяны в делителе между плюсом и минусом. Верхнее плечо делителя с платы убирал, и все. Далее по схеме, с номиналами, приложенними в сообщении выше.

skanch 28.10.2018 14:10

Вложений: 2
Цитата:

Сообщение от mazay66 (Сообщение 406244)
Я забыл, что у тебя собственная плата. Я говорил про готовые китайские модули с МР1584. Там два резистора по 100кОм уже впаяны в делителе между плюсом и минусом. Верхнее плечо делителя с платы убирал, и все. Далее по схеме, с номиналами, приложенними в сообщении выше.

Я на отдельном модуле попробовал...

Вложение 50381Вложение 50382

oleg707 28.10.2018 15:52

Цитата:

Сообщение от skanch (Сообщение 406246)
Я на отдельном модуле попробовал...

Вложение 50381Вложение 50382

я себе не выдержал и заказал набор проводных резисторов (0,125W) как раз для таких экспериментов :pleasantry:

oleg707 28.10.2018 21:07

Вложений: 2
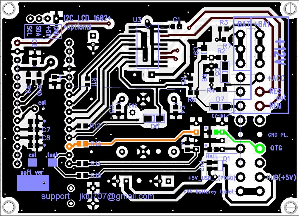
Важное обновление
Выкладываю обновление печатной платы БП5mini+ 2.2
Вложение 50383 открывать в DipTrace
Прошивка полностью совместима с версиями BP5mini, BP5mini2.1, BP5mini+2.2. На всякий случай продублирую тут тоже.
Вложение 50384
фото выложу немного позже.

oleg707 01.11.2018 13:54

Вложений: 3
Предыдущая часть

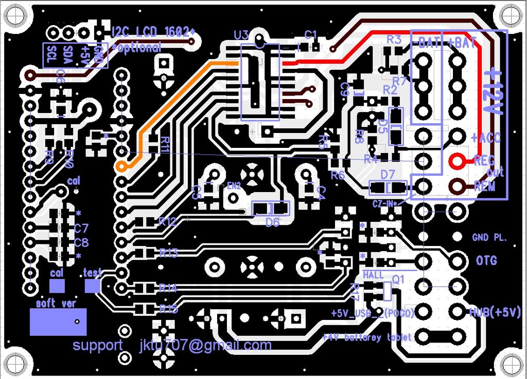
Далее, через паузу (определенную в программе процессора) после включения ACC включаем питание на батарею планшета
Для этого включаем логическую единицу (+5В) на D6 ардуины. Напряжение идет на управляющую ногу IN2 интеллектуального ключа ITS724G. На выходе OUT2 появляется +12В, которое пошло на входные ножки ДС-ДС преобразователей.
Вложение 50398Вложение 50399

При этом ДС-ДС-1 включается, на выходе его появляется заранее настроенное напряжение 4-4,5В, которое идет на выход соответствующий контакт выходного разъема блока питания.
Если напряжения на выходе дс-дс1 (4В) нет, а на входе (+12В) есть, следует проверить (или временно выпаять) стабилитроны ZD3, ZD4 (могут закоротить при самостоятельной подстройке напряжения выше 5,6В)
Также проверить С2, С14.
Вложение 50400

Поскольку на ДС-ДС-2 подпаян дополнительный управляющий провод (EN2), и там присутствует низкий логический уровень (масса), ДС-ДС-2 НЕ включается.


Cледующая часть

skanch 01.11.2018 20:23

Олег, оформил бы всё одним постом, а то это как сериал "Санта-Барбара -"уже забыл, что было в предыдущих сериях"...

oleg707 01.11.2018 20:31

Цитата:

Сообщение от skanch (Сообщение 406321)
Олег, оформил бы всё одним постом, а то это как сериал "Санта-Барбара -"уже забыл, что было в предыдущих сериях"...

Времени нет. Я комп раз в неделю максимум включаю, в основном с планшета , что не облегчает ситуации:) А сегодня вольная минутка выдалась, и то, когда писал, уже семья звала. Все таки в Беларуси времени было значительно больше.

Для тех, кто забыл и для облегчения навигации специально делаю ссылки на предыдущее описание и на следующее.

avaRi 03.11.2018 18:20

Отдам даром печатные платы от 5 версии блока
 
Вложений: 3
Отдам даром печатные платы от 5 версии блока !!!!5mini-6_4_на_pccar.zip
Вложение 50408

Вложение 50409

Вложение 50410
В наличии 7 штук. 2 блока я собрал для себя, 1 одну плату про запас.
Собранные блоки отлично работают. Я до недавнего времени катал с еще старее те, что на KIW.
7 готов подарить, так как лежат без дела.
Одна плата в одни руки!
С вас оплата почтовых расходов!
Обязательное фото готового блока!
Отписываемся здесь, и на почту 9146635@gmail.com, тема: печатка бп Олег707.

oleg707 03.11.2018 19:27

Цитата:

Сообщение от avaRi (Сообщение 406361)
Отдам даром печатные платы от 5 версии блока !!!!5mini-6_4_на_pccar.zip

В наличии 7 штук. 2 блока я собрал для себя, 1 одну плату про запас.
Собранные блоки отлично работают. Я до недавнего времени катал с еще старее те, что на KIW.
7 готов подарить, так как лежат без дела.
С вас оплата почтовых расходов!
Обязательное фото готового блока!
Отписываемся здесь, и на почту 9146635@gmail.com, тема: печатка бп Олег707.

Несмотря на то, что плата старого поколения, хорошо себя показала. Только не помню на сто процентов, совместимы ли с ней прошивки последних версий, вроде бы должны быть совместимы.
На фото заметил нераспаянную подтяжку i2c шины данных, R16, R17 Обязательно запаять 3.3К ( от 1 до 5КОм).

avaRi 03.11.2018 19:35

Цитата:

Сообщение от oleg707 (Сообщение 406365)
Несмотря на то, что плата старого поколения, хорошо себя показала. Только не помню на сто процентов, совместимы ли с ней прошивки последних версий, вроде бы должны быть совместимы.
На фото заметил нераспаянную подтяжку i2c шины данных, R16, R17 Обязательно запаять 3.3К ( от 1 до 5КОм).

Прошивку залил м36 все отлично.
Подтяжку запаяю, спасибо!

mazay66 03.11.2018 20:11

Взял бы пару плат. На новогодних выходных будет много времени, чтобы спаять и потестить блок с ардуино. Оценить возможеости "умного" блока от Олега

oleg707 07.11.2018 22:44

Вложений: 3
Предыдущая часть

Далее, через паузу (определенную в программе процессора) после включения ACC включаем (+5V (POGO(USB)) на пого пин ( в 7-2012) либо на юсб (+5В) .
Для этого включаем логическую единицу (+5В) на D2 ардуины. Напряжение идет через R16 на подпаянный на плату ДС-ДС-2 дополнительный управляющий провод (EN2). Поскольку напряжение +12В на входе уже есть, на выходе дс-дс появляется настроенное заранее питание 5,0В.

Вложение 50448Вложение 50449

Если напряжения на выходе дс-дс2 (5В) нет, а на входе (+12В) есть, следует проверить управляющее напряжение в точке EN2 (+5В), следует проверить (или временно выпаять) стабилитроны ZD1, ZD2 (могут закоротить при самостоятельной подстройке напряжения выше 5,6В)
Также проверить С3, С13.
Вложение 50450


Cледующая часть

oleg707 18.11.2018 14:57

Вложений: 2
Предыдущая часть

Далее, через паузу (определенную в программе процессора) после включения ACC включаем минус на выход OTG (нужно для определения ЮСБ периферии планшетом.)
Для этого включаем логическую единицу (+5В) на D10 ардуины. Напряжение идет через R13 на 3pin твердотельного реле LH1502. При этом замыкаются нормально разомкнутые контакты S2 и S2', подавая массу на соответствующий контакт OTG выходного разъема блока питания.
Если S2 и S2' не замкнуты, проверить напряжение на на 3pin твердотельного реле LH1502. Должно быть 1,2В.
Вложение 50469
Вложение 50470

Cледующая часть

oleg707 18.11.2018 15:45

фото собранного БПмини2,2
 
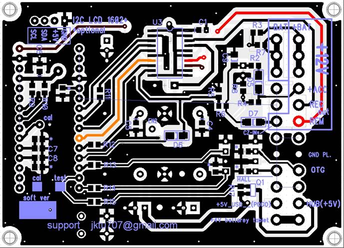
Вложений: 2
По вашим просьбам выкладываю фото собранного БПмини2,2 без настройки, регулировки и т.п. для того, чтобы можно было посмотреть номиналы деталей.
Оригиналы (3,2Мб) сайт не принимает, пришлось немного ужать.
Вложение 50471
Вложение 50472

oleg707 20.11.2018 21:30

Вложений: 1
Предыдущая часть

Далее, через паузу (определенную в программе процессора) после включения ACC включаем питание +5,0В на хаб. Для этого включаем логический ноль (массу) на ножке D11, затем через резистор R15 низкий уровень напряжения поступает на затвор транзистора хаба, тот открывается и пускает +5В со второго dc-dc ( который идет на зарядку планшета) на соответствующий контакт HUB(+5V) выходного разъема блока питания.
Если на HUB(+5V) нет напряжения (+5В), то проверить напряжение +5В на выходе дс-дс-2 и низкий уровень напряжения на затворе транзистора Q1 (0,5В). Заменить транзистор.
Для теста можно закоротить HUB(+5V) и +5V (POGO(USB) .
Вложение 50473

Cледующая часть

oleg707 24.11.2018 22:04

если не всегда определяется хаб
 
Делюсь возможным решением проблемы
Цитата:

Суть:
При запуске машины, может не включится хаб, соотв. нет звука, нет флешки.
Цитата:

выяснилось что если сначала включить хаб, потом массу на otg, тогда флешка и звуковуха без проблем определяются
Цитата:

Сделал таймер после включения АСС хаб 2100 otg 3100, проблема решилась) usb устройства нормально цепляются
Передергивание питания тоже убрал, изикап мне не нужен, камера в штатной магнитоле будет
Потестирую этот режим на своей машине, если понравится и не будет ухудшения стабильности, сделаю основным в следующих прошивках.

oleg707 25.11.2018 16:02

Вложений: 3
Предыдущая часть

Далее, через паузу (определенную в программе процессора) после включения ACC включаем питание на видеорегистратор (либо другой потребитель, подключаемый на +12В). Нагрузку, потребляющую выше 2 ампера подключать не советуется.
Для этого включаем логическую единицу (+5В) на D4 ардуины. Напряжение идет на управляющую ногу IN1 интеллектуального ключа ITS724G. На выходе OUT1 появляется +12В , которое идет на выход REG на соответствующий контакт выходного разъема блока питания.
Вложение 50488
Далее, через паузу (определенную в программе процессора) после включения ACC включаем питание на включение внешнего усилителя звука REMOUTE
Вложение 50489
Для этого включаем логическую единицу (+5В) на D7 ардуины. Напряжение идет на управляющую ногу IN3 интеллектуального ключа ITS724G. На выходе OUT3 появляется +12В , которое идет на выход REM на соответствующий контакт выходного разъема блока питания.
Нагрузку, потребляющую выше 2 ампера подключать не советуется.
Если выход REM не включен, то нужно подать 14В на АСС и АКБ (завести автомобиль). Либо выключить-включить зажигание. Логика режима энергосбережения.
Вложение 50490
* в первые 15 секунд при холодном пуске держим REM выключенным


Следующая часть


Часовой пояс GMT +4, время: 06:53.

Работает на vBulletin® версия 3.8.4.
Copyright ©2000 - 2026, Jelsoft Enterprises Ltd.
Перевод: zCarot