PCCar.ru - Ваш автомобильный компьютер

PCCar.ru - Ваш автомобильный компьютер (https://pccar.ru/index.php)
-   Общение с машиной (https://pccar.ru/forumdisplay.php?f=14)
-   -   Blaupunkt RD4 + CANhacker (https://pccar.ru/showthread.php?t=19853)

iGeophysix 14.01.2014 10:23

Цитата:

Сообщение от Glouck (Сообщение 283317)
Тоже ковыряюсь с CAN в Ниссане... Хочется выудить оттуда температуру на улице и в салоне. Подскажи, попадались ли тебе эти данные?
Может есть где-нибудь на просторах и-нета хоть какое-то описание CAN фреймов по Ниссанам?

Температура внутри есть аналоговая. ищи Ambient Sensor в мануалах
А не проще свои термометры на это повесить? :-)

Glouck 15.01.2014 02:19

Цитата:

Сообщение от iGeophysix (Сообщение 283334)
Температура внутри есть аналоговая. ищи Ambient Sensor в мануалах
А не проще свои термометры на это повесить? :-)

Спасибо за ссылку - читаю с интересом, но я там все-равно не нашел информации по адресам CAN фреймов.
Ну, мне не настолько сильно это надо, чтобы свои термометры вешать... Просто если уж подключился к шине (я оттуда беру угол поворота руля), то почему бы не вытащить еще что-нибудь полезное.

Foblas 17.01.2014 16:03

Занимаюсь аналогичной фигней на 407 пыже.
Сейчас на стадии сборки целеза.
Цель такаяже, засунуть БК, климат, парктроник и остальные свистелки в паланшет, с него же управлять всем этим делом.
Я после длительного гугления остановился на связке arduino+canduino. Canduino собран, осталось проверить заработает ли он и увижу ли я заветные фреймы в андроиде в каком нибудь виде.
Полчасика посидел в машине с canhacker, нашел фреймы для регулирования громкости, переключения страниц бортового, смена источника звука (радио диск ченжер и т.д.).
Был бы совсем не против объединить усилия по расшифровке can на авто группы PSA .

autowp 17.01.2014 16:19

Ну давай вместе составлять google docs файл в начатом мной формате
https://docs.google.com/spreadsheet/...rive_web#gid=0
или во вновь созданном.

Так или иначе, кинь инвайт на G+ профайл (см. личку), чтобы я разделил права на файл. Ну и вообще для коммуникации

Dmitry8 17.01.2014 16:53

Здесь уже обсуждали про несовсем корректную работу контроллеров на mcp2551 с нашей шиной: Fault-tolerant (Low Speed tja1054t ). В моём случае CAN-сеть совсем сдохла после подключения. Foblas, мой девайс собран примерно по той же схеме что у тебя. Ты еще не подключал шилд в машине?

Glouck 19.01.2014 03:43

Цитата:

Сообщение от Dmitry8 (Сообщение 283726)
Здесь уже обсуждали про несовсем корректную работу контроллеров на mcp2551 с нашей шиной: Fault-tolerant (Low Speed tja1054t ).

А с "нашей" - это с какой?
Я использую mcp2551+mcp2515 в nissan'е - проблем нет. Причем "нет" от слова совсем - т.е. заработало сразу, при первом же включении.

Dmitry8 19.01.2014 23:11

Цитата:

Сообщение от Glouck (Сообщение 283825)
А с "нашей" - это с какой?
Я использую mcp2551+mcp2515 в nissan'е - проблем нет. Причем "нет" от слова совсем - т.е. заработало сразу, при первом же включении.

"С нашей" я имел в виду кан-шину в pegeout/citroen. В ниссане может быть по другому.

fray2000 05.02.2014 00:38

что то все заглохло

Dmitry8 08.12.2014 15:19

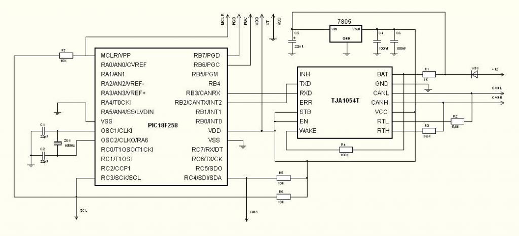
После длительного перерыва решил снова попытаться подключиться к can-шине. Заказал TJA-1054 и пока посылка в пути стал прикидывать как скрестить TJA-1054T и mcp-2515. Появились вопросы: 1) Можно ли обойтись без подключения 14 ноги (BAT)? Я так понимаю что на неё должно подаваться 12В. 2) Как правильно выбрать номинал резисторов RTH, RTL?

Glouck 08.12.2014 15:43

Почитал даташит на 1054...
IMHO, что я понял оттуда:
1. можно не подключать, но тогда некоторые варианты сбоев шины нельзя будет распознать (оно и не надо, кмк)
2. так же, не подключать - т.к. оно будет этими резисторами терминировать шину, в случае сбоев, а оно тебе надо?

Dmitry8 08.12.2014 15:59

Glouck , Спасибо за ответ! Для начала хочу два устройства на столе научить между собой передавать пакеты, потом уже в машину. В этом случае RTH/RTL = 500 - 16000 Ом, судя по даташиту, но непонятно от чего зависит номинал?

Dmitry8 09.12.2014 13:30

Вложений: 1
Вот накатал примерную схему, прошу высказывайте замечания.

http://pccar.ru/attachment.php?attac...1&d=1418117110

Dmitry8 19.01.2015 10:04

Вложений: 1
Собрал два устройства по схеме ниже, одно отправляет данные по CAN, другое принимает и передаёт их в uart. В общем, не работает. Может реализация CAN от микрочипа несовместима с tja1054? и я пытаюсь скрестить ужа и ежа?
http://pccar.ru/attachment.php?attac...1&d=1421647000

Glouck 19.01.2015 14:17

А ты шину чем-нибудь терминировал на концах (кроме RTH/RTL резисторов)?
http://upload.wikimedia.org/wikipedi...eitung.svg.png

Dmitry8 19.01.2015 14:22

Цитата:

Сообщение от Glouck (Сообщение 317957)
А ты шину чем-нибудь терминировал на концах (кроме RTH/RTL резисторов)?
http://upload.wikimedia.org/wikipedi...eitung.svg.png

Нет, приведённая картинка для HS-CAN, а тут FT-CAN, я так понимаю что терминирующие резисторы здесь висят на каждом котроллере, отдельно для каждой линии. Если я не прав - поправьте меня.

Glouck 19.01.2015 15:00

Это не важно - терминировать все-равно надо - 120 ом на краях.

Цитата из дш на 1054 про RTL/RTH резисторы:
Цитата:

Size of termination resistors depends on system size. The overall system termination should be about 100 Ohms per CAN line.
Вот, кстати, почитай, там есть про то, сколько надо для RTH/RTL:
http://www.nxp.com/documents/applica.../AH_FTCAN3.pdf

Почитал внимательнее, в общем, выходит, что и без терминаторов по твоей схеме (5.6к RTL/RTH) должно работать на столе с коротким проводом...

Dmitry8 20.01.2015 16:16

Заработало! :dance1: Ошибка была в прошивке.

INRatnikov 02.02.2015 18:03

Вопрос? По данной схеме можно научиться через PC управлять системой авто? У меня тот же RD4

Dmitry8 03.02.2015 10:09

Управлять можно устройствами находящимися в сети CAN-Info, в моём случае (citroen c4 2012г.) это приборная панель, магнитола, центральный дисплей, парктроник ... Но у меня RD5 и я пока в машине не подключал. Удалось завести два устройства на столе, обмениваются данными по протоколу CAN. Есть у меня в наличии и дисплей, такой же как в машине, но заставить работать его пока не удалось. Как уже писали в этой теме для успешного пуска помимо питания нужно отправить определённый пакет по can-шине, а вот какой именно - это загадка. Пользователю с ником autowp удалось разгадать эту загадку путём прослушивания и записи пакетов с can-шины в своём авто , а затем отправки этих данных уже в магнитолу. Чем я тоже собираюсь заняться в ближайшее время. INRatnikov , в вашем случае - некоторые пакеты уже известны и вы сможете управлять устройствами в своём авто.

Dmitry8 06.02.2015 17:15

Странное дело: подключил девайс в машине - результат тот же , всё потухло. Я в полном недоумении, что происходит? Как подключиться к шине? Спецы скажите что я делаю не так?

Foblas 07.02.2015 01:38

Терминатор уберите, если есть. При подключении к шине авто он не нужен.

Glouck 07.02.2015 03:41

Цитата:

Сообщение от Dmitry8 (Сообщение 319876)
Странное дело: подключил девайс в машине - результат тот же , всё потухло.

Потухло - в смысле перестала работать шина в авто? А RTH/RTL резисторы какие? А замерить сопротиление на шине между L и H, при выключенном (снять клемму с АКБ) и включенном питании - сколько?

Dmitry8 07.02.2015 09:06

Цитата:

Сообщение от Foblas (Сообщение 319912)
Терминатор уберите, если есть. При подключении к шине автор он не нужен.

Здесь немного иначе устроено, терминируется по отдельности каждая линия, на микросхеме для этого предусмотрены специальные ножки RTH и RTL, без них драйвер находится в статусе Error.

Dmitry8 07.02.2015 09:19

Цитата:

Сообщение от Glouck (Сообщение 319915)
Потухло - в смысле перестала работать шина в авто? А RTH/RTL резисторы какие? А замерить сопротиление на шине между L и H, при выключенном (снять клемму с АКБ) и включенном питании - сколько?

Потухло - на спидометре ---, магнитола отключалась, на центральном дисплее ---. Такая же картина была при подключении к шине с помощью can-шилда на mcp2551 с ардуиной. Резисторы 5,6k. При подключении только одного провода CANH или CANL - так же все тухнет. Кстати, на столе два девайса по одному проводу благополучно обмениваются данными. Попробовал поменять местами CANH и CANL - к моему удивлению, ничего не погасло, но и данных я не увидел. Когда питание девайса выключено и он висит на шине, все работает нормально.

lti1 07.02.2015 10:32

Цитата:

Сообщение от Dmitry8 (Сообщение 319929)
Потухло - на спидометре ---, магнитола отключалась, на центральном дисплее ---. Такая же картина была при подключении к шине с помощью can-шилда на mcp2551 с ардуиной. Резисторы 5,6k. При подключении только одного провода CANH или CANL - так же все тухнет. Кстати, на столе два девайса по одному проводу благополучно обмениваются данными. Попробовал поменять местами CANH и CANL - к моему удивлению, ничего не погасло, но и данных я не увидел. Когда питание девайса выключено и он висит на шине, все работает нормально.

У меня так же было, когда я подключил CAN Shild с Arduino к авто, но неверно в скетче указал скорость шины, нужно было 125 Кбит/с, а я установил 100 Кбит/с, как только изменил, все приборы ожили. Правда я подключался к FF3.

Glouck 07.02.2015 20:03

Цитата:

Сообщение от Dmitry8 (Сообщение 319929)
Такая же картина была при подключении к шине с помощью can-шилда на mcp2551 с ардуиной. Резисторы 5,6k. При подключении только одного провода CANH или CANL - так же все тухнет. Кстати, на столе два девайса по одному проводу благополучно обмениваются данными. Попробовал поменять местами CANH и CANL - к моему удивлению, ничего не погасло, но и данных я не увидел. Когда питание девайса выключено и он висит на шине, все работает нормально.

Попробуй убрать резисторы RTH/RTL - при включении питания девайса оно их подключает к шине, возможно из-за этого все ложится, ну и со скоростью тут правильно сказали - если не та - может тоже шину положить.

Dmitry8 08.02.2015 14:17

Скорее всего дело в скорости передачи данных, дело в том, что в прошивке я явно не указываю скорость в Kbps , там все гораздо сложнее: указываются тайменги в зависимости от системной частоты и желаемой скорости, придётся попробовать разные варианты. lti1 , какой шилд ты использовал для подключения? И какой тип шины у тебя в авто?

lti1 08.02.2015 15:31

Цитата:

Сообщение от Dmitry8 (Сообщение 320019)
lti1 , какой шилд ты использовал для подключения?

Такой.

Цитата:

Сообщение от Dmitry8 (Сообщение 320019)
lti1 , И какой тип шины у тебя в авто?

В FF3 две шины, высокоскоростная для двигателя и коробки (скорость не знаю) и салонная 125 Кбит/с, вот к последней я как раз и подключался.

Dmitry8 08.02.2015 16:39

О, я спаял такой же шилд, правда он у меня в машине так и не заработал из-за несовместимости can-hs и can-ft. Пришлось немного переделать, теперь вместо mcp2551 используется Tja1054. А скетч используешь от seedstudio?

lti1 08.02.2015 16:56

Цитата:

Сообщение от Dmitry8 (Сообщение 320035)
О, я спаял такой же шилд, правда он у меня в машине так и не заработал из-за несовместимости can-hs и can-ft. Пришлось немного переделать, теперь вместо mcp2551 используется Tja1054.

У меня и на FF3 и Skoda Octavia Tour нормально работает, после того как скорость нужную выставил в скетче.
Цитата:

Сообщение от Dmitry8 (Сообщение 320035)
А скетч используешь от seedstudio?

Не совсем понял про какой говорите, дайте ссылку.

Dmitry8 09.02.2015 09:04

Получилось считать данные шилдом! Но пока не получается отправить, буду дальше разбираться. Ссылку отправил в ЛС. PS: давай на "ты".

Ацкий_Кот 24.03.2015 17:11

Кстати могло не работать из за того, что авто определяет скорость обмена по термирующим резисторам, чем больше ом тем больше скорость

T_r_D 07.07.2015 17:34

Dmitry8 А что ты сделал что заработало? И какие в итоге резисторы?

И ещё вопрос в догонку.
Если я не буду отключать ноги RX/TX от микрухи на шилде, а припаяю к ним провода и подцеплю 1054, и буду подавать питание на микруху на шилде или на 1054 через переключатель это заведётся?
Или нужно поднимать в воздух ноги RX/TX от микрухе что на шилде обязательно, а вместо них цеплять rx/tx 1054?
Просто хочу обойтись одним сдвоенным переключателем для переключения с HI на FT CAN по средствам подачи питания на разные микрухи, а второй группой ногу ардуины коммутировать чтоб при старте выставлялась скорость 500/125 в зависимости от того что подключено.

T_r_D 24.07.2015 17:17

Народ- поделитесь кто нить 100% рабочей схемой на TJA1054T.
А то у некоторых ноги wake, bat, STB, EN на плюсе висят жёстко, у кого-то через резисторы, у кого-то половину не подключены.
Просто хочется сделать плату, а не паутину плести.

xmetal 29.07.2015 02:25

Всем привет! T_r_D, я себе сделал так : tja1054 ноги 5,6,7,10,14 жестко +5в. 13-GND. 1,4,8,9 - в воздухе. 2,3 на mcp2515. 11,12 - CAN bus. Подключено временно витой парой длиной около 1 метра. 100Кбит/с, все работает без каких либо резисторов.
Тоже хотел запараллелить к TxRx ножкам tja1050 на модуле, но подумал, что это мне ни к чему, только лишняя нагрузка, выпаял 1050 вообще.

T_r_D 31.07.2015 10:05

xmetal
8,9 это ноги резисторов сопротивления шины.
они через микруху подключаются к + и -.
Соответственно вывод 14(BAT) должен быть на + бортовой сети авто.

По распиновке я так же почти сделал кроме BAT и WAKE.
WAKE через резистор на + питания микрухи повесил.

Выпаивать не хочу, хочу иметь возможность подключения всех типов шины.
И это только прототип. Далее плату разведу единую с контроллером.

xmetal 31.07.2015 12:58

Насколько я понимаю вход BAT задействуется только в том случае, если начать погружать микросхему в сон, с помощью STB и EN. А так как эти входы в активном состоянии, то вместо BAT используется питание VCC.

На счет резисторов - работало без них и по одному CAN проводу, естественно с подключенной землей. Не убеждаю их не ставить, просто говорю, что без них тоже все работает.

xmetal 04.09.2015 16:33

STB и EN соединил с контроллером, чтобы загонять TJA1054 в сон. BAT все так же на VCC. В сон уходит и выходит. Не увидел разницы между Standby и Sleep, кроме разного состояния INH.

xmetal 29.09.2015 13:02

Возникла проблема. Вроде все работает, но как-то полез в авто сбросить ошибки шнурком и увидел, что кан шина, куда подключено мое устройство, работает в аварийном режиме - по одному проводу. Принес домой, подключил к ГУ, сообщения принимаю, но кан шина все также работает в аварийном режиме. Отвязал питание ГУ и моего устройства, все стало работать нормально. Но если соединить массы проводом, сразу уходит в аварийный режим. Терминирующие резисторы ставил, убирал, результат одинаковый. В чем проблема пока не понял. Может кто что подскажет?

xmetal 16.10.2015 23:57

Заменил TJA1054 на новую, все пришло в норму.


Часовой пояс GMT +4, время: 23:51.

Работает на vBulletin® версия 3.8.4.
Copyright ©2000 - 2026, Jelsoft Enterprises Ltd.
Перевод: zCarot