PCCar.ru - Ваш автомобильный компьютер

PCCar.ru - Ваш автомобильный компьютер (https://pccar.ru/index.php)
-   Рабочий журнал (https://pccar.ru/forumdisplay.php?f=25)
-   -   Subaru Impreza GG2 - EeeCarPc (https://pccar.ru/showthread.php?t=8178)

yurich38 10.04.2009 07:38

Вложений: 1
расскажу подробнее про основание корпуса.
для уменьшения нагрузок плата установлена на основание из оргстекла (а не на стойки) плата полностью ложиться на основание в тех местах где на ней нет элементов, и притянута винтами (зеленые стрелки).
основание выделено красным..
такая конструкция очень жестко поддерживает материнку..

Вложение 10489

охлаждением нижней части платы занимается центробежный вентилятор, тот что и был в ЕееРс. поток воздуха (показан синими стрелками) обдувает основные "теплые" места на плате - память и т.п.

шлейф LCD матрицы - штатный. проходит под платой к инвертору, это видно на других фото. при такой конструкции ничего удлинять не надо.

yurich38 10.04.2009 13:18

Вложений: 1
Турбина, охлаждающая верхнюю часть платы взята с кулера
"Cooler Master CoolViva Pro SE" http://www.overclockers.ru/lab/26925.shtml и прикручена 2-мя винтами на край пластины-радиатора (штатной с ЕееРс)
На 5В скорость ее вращения всего 700об/мин. шум ее работы слышно только в полной тишине. :) он дает примерно такой поток:
Вложение 10493
также с кулера взяты маленькие радиаторы (на память) они приклеены в самых "горячих" точках по направлению потока (видно на некоторых фото, на этой только тест..)
на эту-же пластину-радиатор выведены "горячие" элементы с блока питания (7805 и LM2576)
При малом шуме получилось довольно эффективное охлаждение при окружающей температуре 25С. температура процессора 41С, с нормальной загрузкой 44С.

yurich38 24.04.2009 08:14

Вложений: 2
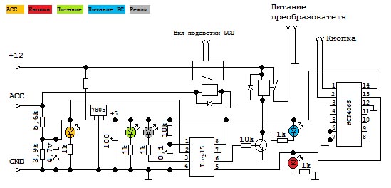
Теперь о блоке питания..
Преобразователь 12-9 собран на LM2576 по схемке из ее даташита, настроен на 9.2в. туда-же прикручен еще 7805 для 5в линии.

"Мозг" блока питания пока только обкатывается и тестируется..
и так Версия "А"
Вложение 10771
пайка конечно не Айс :), но тут главное размеры.
собрано, примерно, по такой схеме
Вложение 10772

алгоритм работы:
при включении АСС..
включаем питание преобразователя, ждем Х-сек, нажимаем кнопку, ждем Y-сек, считаем что комп включен
при отключении...
гасим подсветку LCD, ждем М-сек, нажимаем кнопку, ждем Y-сек, считаем что комп выключен, ждем N-сек и отключаем питание..

yurich38 28.04.2009 17:06

Вложений: 4
Версия "В"

Наконец удалось уместить все в одну коробочку! :derisive: теперь преобразователь стал умнее! вот что получилось в итоге:
Вложение 10864

плату пришлось немного модифицировать..
Вложение 10865
Вложение 10866
в этом слоеном бутерброде место уже точно нет..
Вложение 10867

yurich38 29.04.2009 05:29

Вложений: 1
USB звук.
на старенький McIntosh EF-10801, вместо головы был прикручен чип CM108 (High Integrated USB Audio I/O Controller) Все уместилось внутри корпуса самого усилителя. Включение усилителя сделано по выходу на СМ108 (есть у него лампочка "готов") так что никаких пуков.кряков при закрузке не слышно.. :)
Вложение 10869
Качество звучания у СМ108, конечно не фонтан, но жить можно.. да и как показали тесты, для полученного усилка качество (моей штатной) автомобильной акустики сильно низкое..
мощность около 26Ватт на канал т.е. 130Ватт

KostqN 30.04.2009 12:35

получается классно но можно фото инсталяции

Shino Kuyo 30.04.2009 15:22

читал что еее 701 слабоват для навигации
если запускать через эмулятор Win Mobile
не пробовали?

yurich38 03.05.2009 17:01

Вложений: 1
До инсталляции пока к сожалению не дошло :( но думаю скоро.. фотки конечно будут.

Навигацию пробовал только GarminMobilePC, не тормозит..

Недавно выяснилась очень неприятная вещь. использованная ранее схема питания НЕ работоспособна.. ЕееРС при небольших скачках напряжения (на входе питания) тутже отключается.. эксперименты с конденсаторами и т.п. не помогли :(

Решение:
Преобразователь был перестроен на напряжение 8 вольт и ЕееРС запитан через разъем батареи..
Вложение 10932
напряжение 8.3В - полностью заряженная батарея, ЕееРс нормально работает при понижении до 5.9В! на всякий случай на питание добавил большой конденсатор (400мF)
проблема с просадкой побеждена.. :)

Genius 03.05.2009 17:42

Насчет подключения питания - очень неплохой вариант.
А почему не оставить родную батарею?

yurich38 03.05.2009 19:04

я уже имею печальный опыт "замораживания" li-ion батарей.
один раз, зимой, забыл ноут (на долго) в машине.. время работы с 3х часов сократилось до 10мин, батарейку потом и тренировал и что только не делал.. :( безрезультатно..
поиск поэтому делу говорит тоже самое. например http://www.nvartovsk.wsnet.ru/sot/so...mulyator01.htm
"Но, как и у любых других батарей, у литиевых есть один большой минус — они жутко боятся мороза."


Часовой пояс GMT +4, время: 08:08.

Работает на vBulletin® версия 3.8.4.
Copyright ©2000 - 2025, Jelsoft Enterprises Ltd.
Перевод: zCarot