PCCar.ru - Ваш автомобильный компьютер

PCCar.ru - Ваш автомобильный компьютер (https://pccar.ru/index.php)
-   Контроллеры управления питанием (https://pccar.ru/forumdisplay.php?f=159)
-   -   PowerControl - Своими руками (https://pccar.ru/showthread.php?t=19000)

zsedcd 26.04.2013 23:33

2)через полевик до 10А (можно и больше)

я имею ввиду напрямую. Какое реле (упр. напряжение и ток упр. обмотки) можно подключить?

Kamik 27.04.2013 00:05

Цитата:

Сообщение от Albert.**** (Сообщение 256898)
Думаю с небольшими доработками мой алгоритм подойдет вам.

"1)Каким образом подается ACC на вход микросхемы? Напрямую?" Через делитель

1. зачем делитель? лучше оптрон взять, имхо

Albert.comp 27.04.2013 03:37

Цитата:

Сообщение от zsedcd (Сообщение 256905)
2)через полевик до 10А (можно и больше)

я имею ввиду напрямую. Какое реле (упр. напряжение и ток упр. обмотки) можно подключить?

Напрямую реле не подключишь. Через мелкий ключ 500-1000 мА можно. А зачем вообще реле - это ж прошлый век. Полевика вполне достаточно. Ну если не 30А коммутировать!

Albert.comp 27.04.2013 03:41

Цитата:

Сообщение от Kamik (Сообщение 256911)
1. зачем делитель? лучше оптрон взять, имхо

У меня в подписи ссылка на мой предыдущий проект источника питания. Там есть пример подключения ACC. Схема отработана. Усложнить всегда успеем.

Albert.comp 27.04.2013 12:55

Вложений: 1
Пробная версия прошивки. Еще сырая. Вход Gpio1 (контроль включения компа) - инверсный пока. Т.е. на компе появилось 5в - на GPIO1 нужно подать 0. Можно через ключ. Спящий режим 24 часа, если за это время машина не заводилась - полное отключение. При севшем АКБ (не ниже 9в) дается возможность включить комп на 5 минут. При превышении напряжения питания 19в - аварийное отключение (без кнопки, просто отрубаем питание) Неисправности по питанию индицирует светодиод. (все как в моем проекте M2-ATX своими руками, тело программы взял оттуда, алгоритм за 3 года почти отточен ) Нужно подобрать делитель АЦП, и правильно выставить напряжения. Плюс некоторые мелочи.

snv1985 28.04.2013 14:01

тут есть нечто подобное вашему....
http://pccar.ru/showpost.php?p=102347&postcount=29

Albert.comp 28.04.2013 17:14

Да я видел. Это похоже с соседнего форума зеркало (compcar). Да хочется немного мозги просто размять. А потренероваться и не на чем. А вообще это более узкопрофильное устройство. В данном случае для плат DN2800MT и им подобным. C питанием от 8 до 19в. Диапазон напряжений шире, а низкое потребление энергии - позволяет применить недорогие силовые ключи для комутации. Плата будет 2х2см - поставить можно куда угодно. А при изготовлении 2DIN корпусов - каждый сантиметр на счету. Потом, если захочется что то модернизировать в программе - никого просить не придется. Жаль пока СИ не владею (учусь) - можно было б небольшую оболочку соорудить. Через COM или USB. Если есть желающие помудрить совместно - милости просим.

Albert.comp 29.04.2013 04:11

Вложений: 3
На макетке работает.
Вложение 31119



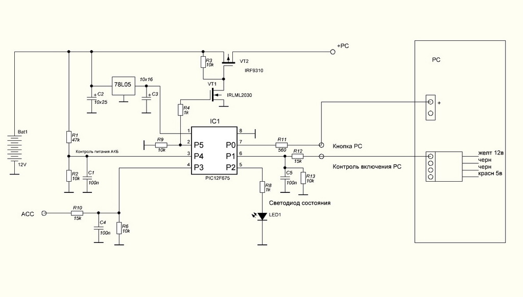
Схема выглядит как то так.

Вложение 31120


Немного доработана программа.


Скоро будет плата.

Bebebe 29.04.2013 10:29

И какой смысл ставить полевики на управление, если схема питается через КРЕН5(которой уж больше 10 лет) и падение напряжения на которой совсем не способствует экономичности? Контроллировать включение компа лучше по наличию +5В - более универсальным будет контроллер и меньше деталей. Контроль напряжения батареи я бы делал в диапазоне 10-15 В.

Albert.comp 29.04.2013 10:38

Извиняюсь опечатка вышла. Стоит 78L05ACF - потребление 3-5 мА. А полевики тут не для экономичности, я б даже сказал для эргономичности! А делитель по входу контроля напряжения лишним тоже не будет - это уменьшит возможные наводки, и позволит поставить гасящий конденсатор от импульсных помех. А 5 или 12 в контролировать - это не принципиально. Кто хочет рискнуть пиком - может туда рискнуть 5 в подать вообще без резисторов!


Часовой пояс GMT +4, время: 23:32.

Работает на vBulletin® версия 3.8.4.
Copyright ©2000 - 2026, Jelsoft Enterprises Ltd.
Перевод: zCarot