PCCar.ru - Ваш автомобильный компьютер

PCCar.ru - Ваш автомобильный компьютер (https://pccar.ru/index.php)
-   Разное (https://pccar.ru/forumdisplay.php?f=158)
-   -   DC-DC 12в. 5-10А (https://pccar.ru/showthread.php?t=10277)

Sol_S 23.12.2012 11:48

Вложений: 1
Ужость, совсем народ обленился. А ветку просмотреть? На 2-й страницы схема, 3-я данные о трансформаторе (даже далеко ходить не надо - пост 275), и печаток тут штук 4.
Транс на кольце 32*16*12. Первичка 6*6, вторичка 13*13. Но вот думаю лучше бы 8*8. Дроссели из компового БП. Силовые дороги лучше продублировать проводом.

Добавилось только дроссель на входе, драйвер для полевиков, кучка кондеров и убран один подстроечник и диод на входе для защиты от переполюсовки. Схему c изменениями попробую отрисовать.
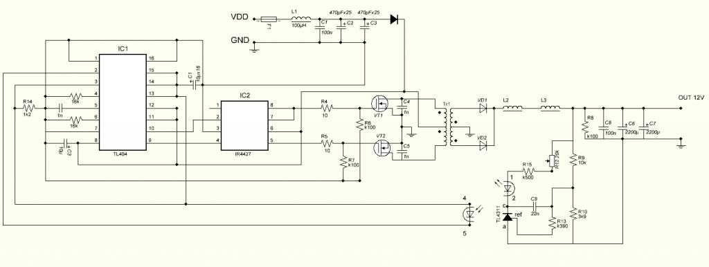
Вот схема автора, ник Hmelik:

Вложение 29081

Vladget 23.12.2012 13:40

этой схеме в следующую пятницу можно юбилей отмечать это часть БП формата АТ (не было 3,3В) для PC cara ( тогда тоже народ собирал в машину МП3 проигрыватели, у меня такой лежит) вон на схеме еще остались остатки группового дросселя, который здесь не нужен, вот зачем на выходе стоят ДВА дросселя, просто чтоб стояли? Зачем этот остаток от группового какая его роль когда одна напруга? Или по принципу "два не один" и что интересно по факту поставил?
А печатка ничего, можно вообще ту часть где шим и драйвер (а если еще в SMD сделать эту часть вообще будет маленькая красота) отрезать и вертикально в разъем ("штырьковые" которые ВПАЯТЬ) ну или на проводах) мне кажется уменьшится плата в длину, по высоте все равно будет не выше кольца.

Sol_S 23.12.2012 16:06

Вложений: 2
Ну вот наконец-то получил ответ по печатке. Все теперь моя душа спокойна.

Делать было нефига. По просьбам трудящихся схема. Из меня трассировщик как из говна пуля :big:
Поправьте пож. Ну заодно проверьте.

Вложение 29084

Vladget ну да - это стандартная схема БП.
По остаткам от ГДС. Да фиг знает, все время их ставлю. Или теорию фигово читал :whistle:. Вроде как он должен помехи сглаживать. Если не трудно поясните где я не прав.

Vladget 23.12.2012 16:15

Ну на выходе надо оставить только дроссель который фильтр а ДГС выкинуть как он тут будет перераспределять нагрузку если одно питание, просто получается что оба они выполняют одну и туже роль - просто фильтр, а тогда зачем их два? И еще маленькое но несущественное при таком включении переменника (ползунок надо с каким то выводом соединить) когда он в нуле по моему что то (оптопару) придется заменить (хотя могу ошибаться) я бы последовательно с ним вкл сопротивление ну омм 500 наверно (что бы всегда что то "быыло").
Да и еще надо бы снаббер добавить тут экспериментировали выяснили что с ним лучше это цепочка R+C (15E+10n) параллельно обмоткам транса и в первичке и во вторичке.
Да и ты забыл на схеме массу (минус) к полевикам подвести

Sol_S 23.12.2012 21:17

Вложений: 3
Точно с минусом запарился, соединение на С1 не поставил. Про сопротивление к фотоэлементу забыл совсем, как то из головы вылетело, спасибо. На схеме не правильно подписал резюки к транзисторам, исправил. И АСС на вход написал ))).
На счет снабберов мнения разные, кто-то говорит "ннннада", у кого-то хуже становиться. Сказать ничего не могу осцилографа нет. На схеме присутствует пол снаббера ))), Hmelik в этой же ветке посоветовал, мол дядька на заводе разрабатывает или собирает БП-шники так сказал так нада.
Правки в схему и печатку добавил.
Из-за ограничения в знаниях вопрос. Какой дроссерь оставить L2 или L3? На колечке 2 витка на вольт, на штыре где-то 6 витков всего.

Поправленная схема.
Вложение 29091

Печатку тоже прилагаю.

Vladget 23.12.2012 22:09

я вложение не могу сейчас посмотреть а так на схеме ничего не изменилось нет там земли, по фильтру я в теории не силен, но так думаю что здесь самое то поставить то что стоит за ДГС в БП АТХ это ж не для усилителя НЧ а для питания другого БП

Sol_S 23.12.2012 22:52

Точно, парюсь. Еще ошибку в печатке нашел - кондеры 102 на полевиках. Все поправил в посте 285. Надеюсь ничего больше не напутал.

Vladget 24.12.2012 00:44

на схеме ползунок переменника соедини с крайним выводом и еще при таком номинале R8 не греется должен быть ну очень горячим там в самый раз 240-300 ом, и что то я не понял место где tl431 по моему что то не с сопротивлениями как то в оригинале по другому

flymouse 24.12.2012 10:44

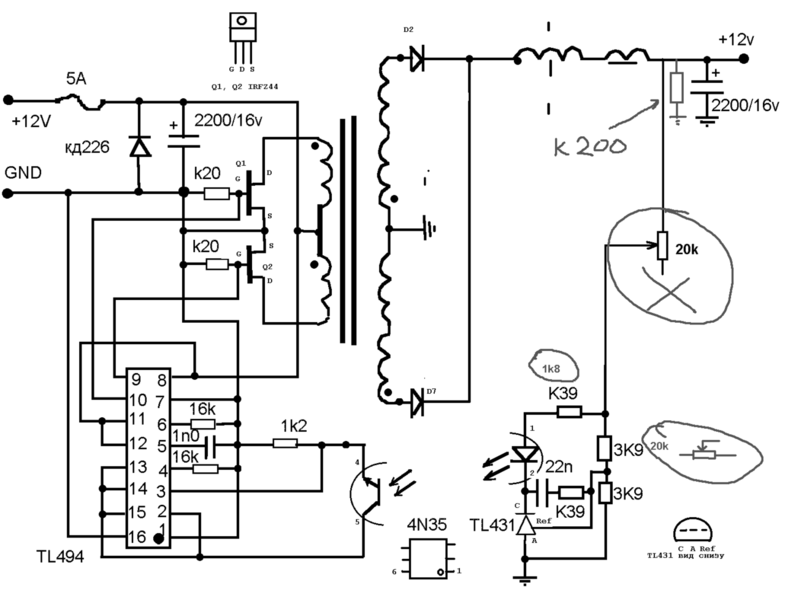
Вложений: 1
Собирал я как-то преобразователи для авто усилителей 200~250Вт выход плюс-минус 25В такие драйверы испльзовал транзисторные. Отлично полевиками рулит и дёшево и не надо хитрые драйверы выковыривать из мамок.
Представлена только схема упрвления, силовую часть не могу найти...
Только на маркировку транзисторов не смотрите - там стандартные из библиотеки взяты. Ставил всякий мусор который можно выковырять из БП и работало.

Vladget 24.12.2012 17:20

Цитата:

Сообщение от flymouse (Сообщение 241321)
Собирал я как-то преобразователи для авто усилителей 200~250Вт выход плюс-минус 25В такие драйверы испльзовал транзисторные. Отлично полевиками рулит и дёшево и не надо хитрые драйверы выковыривать из мамок.
Представлена только схема упрвления, силовую часть не могу найти...
Только на маркировку транзисторов не смотрите - там стандартные из библиотеки взяты. Ставил всякий мусор который можно выковырять из БП и работало.

расскажи про фильтр который надо ставить на выходе есть какой то простой способ рассчитать или просто намотать на чем и сколько? если не трудно


Часовой пояс GMT +4, время: 21:21.

Работает на vBulletin® версия 3.8.4.
Copyright ©2000 - 2026, Jelsoft Enterprises Ltd.
Перевод: zCarot