PCCar.ru - Ваш автомобильный компьютер

PCCar.ru - Ваш автомобильный компьютер (https://pccar.ru/index.php)
-   Питание периферии (https://pccar.ru/forumdisplay.php?f=157)
-   -   стабилизатор напряжения 12 В 5 А для питания от аккумулятора (https://pccar.ru/showthread.php?t=8262)

Dobrinia 11.05.2009 14:12

Мне бы с номиналами схемку, а так я увы расчитать смеху сам не смогу :angry:

iz_kustov 23.03.2010 23:20

Паять не умею.

Кому-нибудь знакомы готовые решения для стабилизации входящего напряжения 9-15В до 12В 3-5А? Поделитесь пожалуйста! :)

Умные блоки питания категорически не интересуют. Никакие функции управления питанием, включением не нужны. Нужна только стабилизация. Требуется максимально простое, стабильное и дешевое решение.

Проект ультрабюджетный! ))

Зундер 28.03.2010 05:41

Цитата:

Сообщение от iz_kustov (Сообщение 135472)
Паять не умею.

Кому-нибудь знакомы готовые решения для стабилизации входящего напряжения 9-15В до 12В 3-5А? Поделитесь пожалуйста! :)

Умные блоки питания категорически не интересуют. Никакие функции управления питанием, включением не нужны. Нужна только стабилизация. Требуется максимально простое, стабильное и дешевое решение.

Проект ультрабюджетный! ))

Если готовые решения == схемы, то ветка о ноутбучных блоках питания. Если нет, то такие же блоки, только из магазина и за деньги.

~aviator~ 05.04.2010 11:30

Мне тоже похожее надо, тут советуют сразу все в мусор, а это не очень хорошо.
С паяльником дружу, схему собрать могу.
Для тех кто не дружит есть DC/DC готовые типа Минвел, Чинфа и т.д. правдо пока то, что я нашел немного не подходит вход 9-18, выход 12в 4,5 А тока маловато для меня лично.

Lion008 05.04.2010 13:12

готовые решения слишком дороги

Эдуард Буринский 14.01.2012 18:46

[QUOTE=Dobrinia;97690]Поюзал тулзу http://webench.national.com/webench5/power/webench5.cgi
Предлагает на LM3478 собрать:
На входе 6...16в
На выходе 12 вольт
Максимальный выходной ток 10А

как узнать номиналы элементов? :)

Hamster 14.01.2012 19:15

Вложений: 1
Цитата:

Сообщение от Эдуард Буринский (Сообщение 207458)

как узнать номиналы элементов? :)

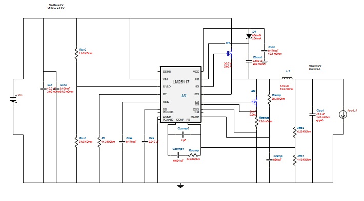
Нажать "Open Design" и следовать инструкциям :)

Вложение 25072

CopperHead 02.03.2012 13:26

Цитата:

Сообщение от shepelov (Сообщение 94582)
все бы вам в помойку!!!

Такова современная реальность. Технологии на высоте, производить можно оборудование которое будет работать годами, но производителю это не надо, во время проектировки закладывается средний срок эксплуатации радиоэлектронного устройства 3 месяца!
Я как то устраивался в компанию SIEMENS , говорю - "Я вам отремонтирую эти платы зачем заказывать новые?" - на что они ответили - "что производителю это не выгодно". да и сервису куда приятнее получать бонусы от хозяев (забугорный офис) если впаривать клиентам новые платы.

А по теме. Может такое устройство подойдет? вроде не дорого. Кто не в курсе - цена с доставкой до вашей почты.
http://www.aliexpress.com/product-fm...olesalers.html

Hamster 02.03.2012 14:35

Цитата:

Сообщение от CopperHead (Сообщение 213286)
А по теме. Может такое устройство подойдет? вроде не дорого. Кто не в курсе - цена с доставкой до вашей почты.
http://www.aliexpress.com/product-fm...olesalers.html

Это совсем не по теме :) Этому дерьмищу (по другому "аналог" M3-ATX язык не поворачивается назвать) самому нужно стабилизированное питание.


Часовой пояс GMT +4, время: 10:53.

Работает на vBulletin® версия 3.8.4.
Copyright ©2000 - 2026, Jelsoft Enterprises Ltd.
Перевод: zCarot