PCCar.ru - Ваш автомобильный компьютер

PCCar.ru - Ваш автомобильный компьютер (https://pccar.ru/index.php)
-   Матрицы 8 дюймов (https://pccar.ru/forumdisplay.php?f=146)
-   -   8" 800x480 AT080TN64 + контроллер. Обзор. (https://pccar.ru/showthread.php?t=18571)

Albert.comp 28.03.2013 20:36

По осциллографу, кому интересно. Вот ссылка производителя на последний софт. Вот описание, правда по китайски, но все понятно. Есть разные от 20 до 100мГц + логический анализатор в комплекте 16 каналов кажется. Качайте, пробуйте. Запускается без железа.

Albert.comp 06.04.2013 01:35

Вложений: 2
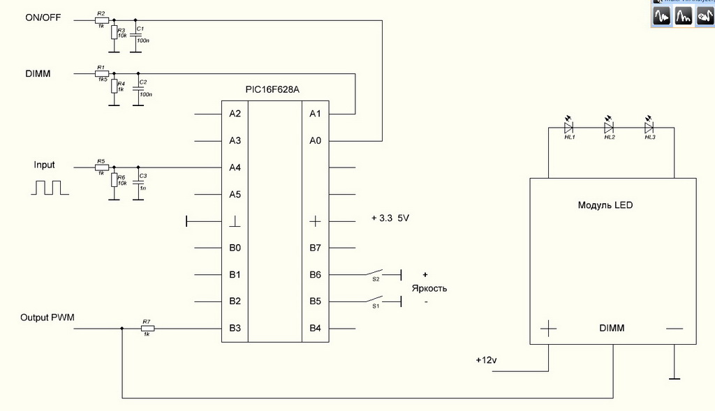
Вот мой небольшой набросок схемы регулировки подсветки панели на мощных светодиодах. Прошивка прилагается. 50гц на входе - минимальная яркость, 1кГц - максимальная.

Вложение 30746


Что мы будем иметь? Автоматическая регулировка яркости, в зависимости от освещенности, с плавным изменением. Дополнительный вход диммера. Ручная регулировка. (пока под вопросом)

На столе все работает, идет доработка.

mitsubi 06.04.2013 02:11

Цитата:

Сообщение от Albert.**** (Сообщение 254279)
Вот мой небольшой набросок схемы регулировки подсветки панели на мощных светодиодах. Прошивка прилагается. 50гц на входе - минимальная яркость, 1кГц - максимальная.
Что мы будем иметь? Автоматическая регулировка яркости, в зависимости от освещенности, с плавным изменением. Дополнительный вход диммера. Ручная регулировка. (пока под вопросом)
На столе все работает, идет доработка.

Правильно ли я понял: резистором 0,4 ом Вы выставили максимально допустимый ток для матрицы в 250 мА. Далее программой на пике Вы шимом установили половинную яркость (какой это ток по факту?) и в зависимости от частоты сигнала с вашего датчика освещенности изменяется скважность сигнала управления диммером в ту или иную сторону?

Albert.comp 06.04.2013 02:31

Да. Максимальный ток по измерениям получился 225 mA. Это 100% шима. Шим меняется от 10 до 100% в зависимости от освещенности. При использовании аналогового датчика можно обойтись без пика, смудрить как нибудь на TL494 например. Но у меня стоит частотный датчик, поэтому все немного "мутно" выглядит.

mitsubi 06.04.2013 14:45

Цитата:

Сообщение от Albert.**** (Сообщение 254290)
Да. Максимальный ток по измерениям получился 225 mA. Это 100% шима. Шим меняется от 10 до 100% в зависимости от освещенности. При использовании аналогового датчика можно обойтись без пика, смудрить как нибудь на TL494 например. Но у меня стоит частотный датчик, поэтому все немного "мутно" выглядит.

я, вот, тоже задумался на тему "улучшайзинга" контроллера и хочу попросить у Вас совет, как судя по всему специалиста в этой области -- хочу переделать источники питания для сигналов матрицы -- на чем их принято делать в мониторах и как это сделать правильно?

Albert.comp 06.04.2013 16:01

Мне кажется не все контроллеры матриц такие кривые, как мне попалась. Стоит там в оригинале 6-ти ногая козявка. Название не понятно, но можно найти похожее в нете. Это полноценный импульсный стабилизатор, даже с возможностью шим и аналогового регулирования. только жаль 100 мА максимум. он уже и при 40 мА греется.

mitsubi 06.04.2013 21:24

Цитата:

Сообщение от Albert.**** (Сообщение 254320)
Мне кажется не все контроллеры матриц такие кривые, как мне попалась. Стоит там в оригинале 6-ти ногая козявка. Название не понятно, но можно найти похожее в нете. Это полноценный импульсный стабилизатор, даже с возможностью шим и аналогового регулирования. только жаль 100 мА максимум. он уже и при 40 мА греется.

я, вот, долго искал контроллер к редкой панели, нашел тут один, но стремный -- на морозе матрица начинает глюковать, выяснилось, что источники питания 19В и -11В гуляют, вот, думаю, как бы это разрешить сторонними элементами... но опыта в данном вопросе нет

Albert.comp 07.04.2013 12:48

Мне кажется тут за основу надо взять схему какого нибудь испытанного монитора. Лиллипут или еще что. А все эти нонейм наборы - большая загадка. Реалтек в частности вообще не хвалят.

Albert.comp 11.04.2013 01:45

Вложений: 6
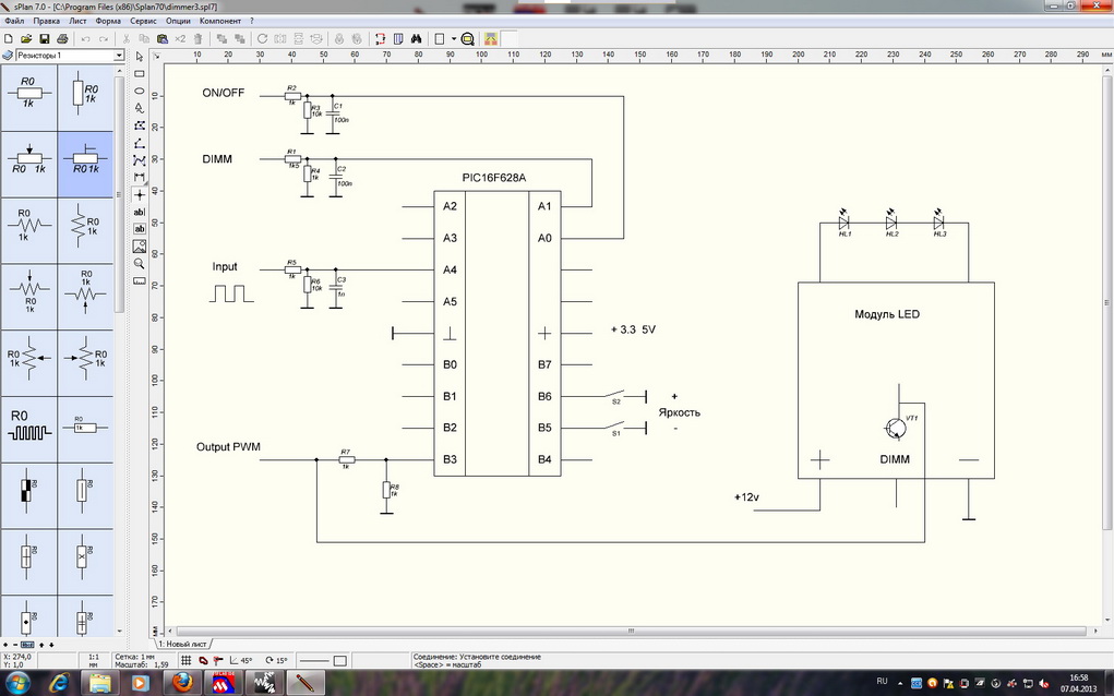
Вот собрал прототип. Скоро к испытаниям.Правда немного изменил схему включения. У меня яркость вышла наоборот (может и к лучшему), поэтому управление шим подал прямо на драйвер минуя входной транзистор, который там установлен.
Вложение 30818

Немного подправил прошивку - без входного сигнала (мало ли что с датчиком) - яркость 50%. Плюс на плате контроллера панели - небольшие изменения. + и - подсветки отрезаем где удобно, Вместо светодиодов вешаем туда небольшую нагрузку (1кОм), токограничивающий резистор увеличиваем до 10 оМ. Все это для того, что родной драйвер продолжает работать, он нужен для питания матрицы + 9В. Все конечно не очень красиво - но для испытаний потянет.

Вложение 30819

Вложение 30820

Вложение 30821

Вложение 30822

Anthonymus 21.06.2013 22:06

Имею ту же проблему. Только моник 8 дюймов 1024х768
Посмотрел даташит - 8-10 вольт 180mA.
Идея такая - на переходнике шлейфов разорвать дорожки подсветки. Со стороны контроллера повесить нагрузку (сопротивление), а на матрицу подать питание с драйвера.
В таком случае виндой регулировать яркость я уже не смогу... Мне бы такой драйвер, который регулируется подсветкой приборки. У меня от 4 до 12 вольт. Или, есть вариант, остатками родной подсветки...
Может подскажете такой драйверок. В наших инет магазинах или у братьев- китайцев...


Часовой пояс GMT +4, время: 17:20.

Работает на vBulletin® версия 3.8.4.
Copyright ©2000 - 2025, Jelsoft Enterprises Ltd.
Перевод: zCarot