PCCar.ru - Ваш автомобильный компьютер

PCCar.ru - Ваш автомобильный компьютер (https://pccar.ru/index.php)
-   Рабочий журнал (https://pccar.ru/forumdisplay.php?f=25)
-   -   PC CAR 2 din универсальный при установки в любое авто (https://pccar.ru/showthread.php?t=16313)

496385290 30.11.2011 01:42

Цитата:

Сообщение от webnao (Сообщение 203364)
сдается мне это com-порт.

Нет это разъем от СОМ порта, только СОМ порт ПАПА а это МАМА, и он используется как периферийный, DRB-9FA. (датчик света, кнопки, +5, земля, кнопка включения, камера заднего вида)

496385290 30.11.2011 01:44

Цитата:

Сообщение от admin (Сообщение 203362)
А что за VGA разьем на плате?

Это периферийный разъем, DRB-9FA

496385290 04.12.2011 15:49

Передняя панель, подсветка на ШИМ
 
Вложений: 3
Сегодня занялся подсветкой кнопок. НА панели заводом было установлено 2 ряда светодиодов, зеленные и красные. Пришла идея сделать из этого 3 цвета. Подключено все это будет через Arduino с функцией ШИМ + транзисторы.

Пока что идет борьба с провалом при повторе цикла, не особо силен в программировании. :happy:

Вложение 24649
Вложение 24650
Вложение 24651

И видюшка короткая
http://www.youtube.com/watch?v=oM-a_VAhEXk

alex-tex 06.12.2011 19:35

Добрый вечер. Расскажи, пожалуйста, как реализовал дистанционное подключение передней панельки магнитолы? Вижу шлейф типа IDE, он просто припаян или через разъемы подключено, где нашел?
Есть аналогичная потребность, а распаивать платы не хочется.

496385290 06.12.2011 20:32

Цитата:

Сообщение от alex-tex (Сообщение 204060)
Добрый вечер. Расскажи, пожалуйста, как реализовал дистанционное подключение передней панельки магнитолы? Вижу шлейф типа IDE, он просто припаян или через разъемы подключено, где нашел?
Есть аналогичная потребность, а распаивать платы не хочется.

Добрый вечер. вся панель подключается через USB (стоит контроллер Arduino) Сзади будет стоять плата уже полностью распаяна с Ардуиной и остальным добром, шлейф как раз и подключается к то самой плате, пока что все на макетки. Плату не перепаивал, все сопротивления кнопок, светодиодов и монитора заводские, пришлось только дорожку энкодера, центральный контакт разрезать. Информация о компе будет передаватся на монитор как раз, есть видео могу выложить если интересно :yes4:

496385290 25.12.2011 21:35

Термометр USB на Atmega8
 
Вложений: 1
Вывести данные на переднюю панель из системы компа у меня не получилось, и решил запарится на установку обычного термометра USB. Первый сделал на Attiny2313 но результата нормального не добился, там схема очень капризная по напряжению. Переделав на Atmega8 все запустилось с первого раза. Датчик d18b20, можно устанавливать до нескольких параллельно. Данные передаются по шине в комп, а там уже используются для выведения на переднюю панель. Печатку еще не сделал, все на макетке.

Вот сама печатка в электронке :smile2:
Вложение 24905

496385290 04.01.2012 18:29

Первая примерка
 
Вложений: 2
Сбор всех плат, пайка разъемов, подгон длины проводов. (установка вентиляторов не производилась)
Пока без крепежа. Временно установил платы, после крепления все встанут по уровню и параллельно друг другу))))
Вложение 24970

Вложение 24971

496385290 05.03.2012 16:30

RGB подсветка
 
Вложений: 1
Всем добрый день :smile2:

После протяженного отпуска решил продолжить. Итак:

RGB подсветка:
Снаружи
- днище
- решетка
- шильдики
- ангельские глазки

Салон
- ноги
- все органы управления (кнопки, панель приборов)
- освещение салона

Всего 2 контура на ШИМ регуляторах. В принципе из одной микросхемы можно было сделать 2 ШИМ и третий контур на обычных регуляторах, то бишь 7 цветов.

Регулировать подсветку можно 2 вариантами. Либо кнопками, либо напрямую с компа. Я кнопки из готового варианта убрал, они мне не к чему.

Цвета выбранные запоминаются, даже после снятия напряжения, все записывается в EEPROM память.

Так же регулируется яркость двух контуров.

Из оборудования:
- atmega168 (можно и atmega328) Если чуть облегчить код то и atmega8 подойдет
- 6 шт транзисторов IRLZ44Z. Если делать 3 контура то 9 шт, но можно полевики заменить и на обычные биполярные
- кнопки и/или интерфейс для РС.

Так же занес на микросхему пару эффектов. Эффект стробоскопа и полицай режим.

При желании можно переделать чтобы цвет регулировался не забитыми заранее цветами, а не посредственно регулировать оттенки (розовый, малиновый, лазурный и др.)

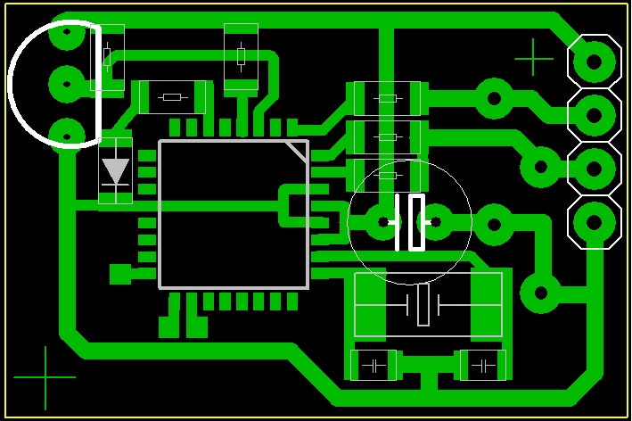
Наглядная схема:
Вложение 25658

496385290 02.04.2012 18:49

Доп блок к PC CAR
 
Вложений: 5
Вложение 26101

Вложение 26102

Вложение 26103

Вложение 26104

Вложение 26105


Часовой пояс GMT +4, время: 04:12.

Работает на vBulletin® версия 3.8.4.
Copyright ©2000 - 2025, Jelsoft Enterprises Ltd.
Перевод: zCarot