PCCar.ru - Ваш автомобильный компьютер

PCCar.ru - Ваш автомобильный компьютер (https://pccar.ru/index.php)
-   Мониторы (https://pccar.ru/forumdisplay.php?f=10)
-   -   "Народный контроллер". Разбираем "до винтиков"... (https://pccar.ru/showthread.php?t=22851)

JamesDoe 04.06.2018 00:57

Контроллер хранит настройки экрана и калибровки в энергонезависимой памяти? При полном отключении питания не сбрасывается?

basurman 04.06.2018 01:09

Цитата:

При полном отключении питания не сбрасывается?
это как с железом повезет, если народного нет в заначке, то прикупи сразу еще один про запас.

Leobor 04.06.2018 11:35

Вложений: 1
Цитата:

Сообщение от iwarlocki (Сообщение 402590)
т.е. тупо питания не хватает ?

Ну это не совсем чисто питание:
Вложение 49828

iwarlocki 05.06.2018 17:05

Цитата:

Сообщение от Leobor (Сообщение 402707)
Ну это не совсем чисто питание:
Вложение 49828

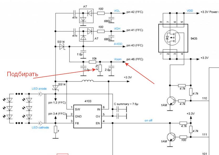
ну мне не понятно, почему до входа в RTD2660 на Vcom даже без дисплея, когда сигнал с компа подаешь через VGA начинает 6.5В идти, вместо 2,5-4В
Причем на 103 ноге тоже висит эти же 6.5 В, видимо что то пробито, пытаюсь найти что. Заодно вопрос, w659 это что за зверь 6 пиновый в 3-х местах по питанию стоит ? случаем не 4103 ?

ps для понижения Vcom до 4 В пришлось вместо 4.7кОм запаять 510кОм, чуток серого больше стало, но картинка особо не поменялась, меньшее сопротивление тоже мало что дает


pps . Пробит какой то диод, найти не могу, выяснил просто, протянул через щуп прозвонки мультиметра Vcom на 103 ногу , т.е. по сути диод между 102 и 103 ногами РТД2660 и картинка сталa нормальных цветов.

Фото доделки

На фото показал, куда впаял диод и как. Также показал куда идет нога 103 - она идет на "FB" подсветки PT4103 (хотя какой в этом смысл, или же операционик внутри 4103 служит как диод)
Нога 102 с rtd2660 как раз Vcom.

Как видно, цвета стали нормальными, 4.7кОм не пришлось подбирать.

Leobor 06.06.2018 13:40

Читал-читал - и абсолютно ничего не понял.
Могу сказать только одно: Vcom в контроллер (я про сам чип) не заходит никаким боком, и из него не выходит - его в нем нет и быть не может. Оно формируется на выходе драйвера и поступает только в матрицу. Откуда оно могло взяться на 103 (или 102) ноге - нонсенс. И для повышения Vcom достаточно 10кОм, но никак не 510к (да еще и для понижения). Так что все написанное - увы, головоломка.
Цитата:

На фото показал, куда впаял диод и как. Также показал куда идет нога 103 - она идет на "FB" подсветки PT4103 (хотя какой в этом смысл, или же операционик внутри 4103 служит как диод)
Нога 102 с rtd2660 как раз Vcom.
На фото разобраться бесполезно. А вот если бы показал на схеме (из первого поста) - глядишь и все стало бы на свои места.
То что работает - результат случайный. Можно и оставить, но я бы все таки разобрался и сделал правильно. Неизвестно сколько оно прослужит так, как есть сейчас.

iwarlocki 06.06.2018 15:29

Цитата:

Сообщение от Leobor (Сообщение 402788)
Читал-читал - и абсолютно ничего не понял.
Могу сказать только одно: Vcom в контроллер (я про сам чип) не заходит никаким боком, и из него не выходит - его в нем нет и быть не может. Оно формируется на выходе драйвера и поступает только в матрицу. Откуда оно могло взяться на 103 (или 102) ноге - нонсенс. И для повышения Vcom достаточно 10кОм, но никак не 510к (да еще и для понижения). Так что все написанное - увы, головоломка.
На фото разобраться бесполезно. А вот если бы показал на схеме (из первого поста) - глядишь и все стало бы на свои места.
То что работает - результат случайный. Можно и оставить, но я бы все таки разобрался и сделал правильно. Неизвестно сколько оно прослужит так, как есть сейчас.

схема вообще не совпадает. То что по схеме PT4103 в моей плате вообще не это. стоит маркировка w659 , а что это такое ? Найти не могу.

проблема как раз в этих микросхемах w659 их надо все 3 менять, но опять же это не pt4103 ? пробовал на подсветке, не пашет с 4103.

basurman 06.06.2018 16:15

Вложений: 1
Цитата:

проблема как раз в этих микросхемах w659
на самом деле проблема не в каких то там микросхемах.
чинцы все упрощают и удешевляют, плюсом ко всему их "особый" взгляд на схемотехнику, превращает почти любое их изделие в непотребство.

я переходник изобретал года два наверное, и только вот вот что то получилось. и нифига не дешево.

iwarlocki 06.06.2018 17:30

ну вот придется подбирать методом тыка, что это такое 659 :-) на разных платах разное, на одной вообще w04x это apw7104 -5 pin


набросал схемку, по ногам, что куда идет примерно. Если есть мысли что это может быть, буду рад
схема
фото платы где она стоит
сама микруха

basurman 07.06.2018 15:15

Цитата:

Если есть мысли что это может быть, буду рад
Ты не все нарисовал в своей схеме, дросселя не хватает.
А так это обычный дс-дс.

Цитата:

что это такое 659
Я не нашел точного соответствия, но эта очень похожа.

iwarlocki 07.06.2018 15:24

Цитата:

Сообщение от basurman (Сообщение 402826)
Ты не все нарисовал в своей схеме, дросселя не хватает.
А так это обычный дс-дс.

понятно что это ДС-ДС. просто типаж какой, по выводам ни к одному из тех что я знаю и использовал пока не подходит к тому же в таком корпусе сот-23-6 :-) Там входное напряжение до 12В должно еще быть.


Часовой пояс GMT +4, время: 18:46.

Работает на vBulletin® версия 3.8.4.
Copyright ©2000 - 2026, Jelsoft Enterprises Ltd.
Перевод: zCarot