PCCar.ru - Ваш автомобильный компьютер

PCCar.ru - Ваш автомобильный компьютер (https://pccar.ru/index.php)
-   Питание (https://pccar.ru/forumdisplay.php?f=173)
-   -   Блок питания NEXUS7-2012,2013 (или любого другого планшета) (https://pccar.ru/showthread.php?t=23236)

oleg707 02.11.2015 22:37

Цитата:

Как избавиться от реле, в частности управляющим датчиком холла?
вы схему в архиве открывали то? Там конкретно решено и холл и у-отг. Чего там непонятно?
Цитата:

Если поставить полевой транзистор, то в выключенном состоянии он должен быть открыт?
Транзистор всегда открыт в выключенном состоянии...
на сигнальном проводе датчика холла висит 3,3 вольта ( экран включён). Когда подносишь магнит к датчику, он коротит эти 3v3 на массу. ( экран тухнет).
ЕСЛИ загружаться с закороченным холлом, то планшет его НЕ ОБРАБАТЫВАЕТ до того, пока не увидит там 3,3В.





K3296, b55nf03l N-канальники, они только минус коммутировать могут. причем мощные, я б не ставил.
http://kazus.ru/datasheets/search/go/?query=B55NF03L
http://pdf1.alldatasheet.com/datashe...NEC/K3296.html


оптопару я бы выкинул, вместо неё делитель напряжения. 2 киса постоянно включенные дофига жрут. У вас должно быть минимум 150 мА (0,15А) потребление, не считая машины и планшета. 60А*ч акб сожрёт за 11-15 суток. Вы ток системы меряли?

SiC20101 02.11.2015 22:53

Мне кажется или у этой схемы кроме датчика холла нет никакой логики? Уже 15 мин. Сижу втупливаю, пытаюсь подчерпнуть что то для себя...

oleg707 03.11.2015 00:46

Цитата:

Сообщение от SiC20101 (Сообщение 342367)
Мне кажется или у этой схемы кроме датчика холла нет никакой логики? Уже 15 мин. Сижу втупливаю, пытаюсь подчерпнуть что то для себя...

на хаб еще управление. На релей модуль щилд. Ардуина походу для задержек включения-выключения.

SiC20101 03.11.2015 01:05

Я так и думал, извиняюсь конечно но не впечатляет...(((

alexnf 03.11.2015 10:23

Вложений: 1
Цитата:

Сообщение от oleg707 (Сообщение 342363)
ЕСЛИ загружаться с закороченным холлом, то планшет его НЕ ОБРАБАТЫВАЕТ до того, пока не увидит там 3,3В.

Да, так и есть. В мороз была пара произвольных перезагрузок, так планшет был со включенным экраном до утра, пока сигнал на датчик холла н сменился.
Цитата:

Сообщение от oleg707 (Сообщение 342391)
на хаб еще управление. На релей модуль щилд. Ардуина походу для задержек включения-выключения.

Да так и есть. У меня пропадает acc при включении стартера, поэтому ардуина при появлении acc включает хаб, через 2 секунды выключает hall и включает otg, те переходит в рабочее состояние, при пропадании acc ждет 10 секунд, вырубает экран холлом и otg, и потом отрубает хаб.
Цитата:

Сообщение от oleg707 (Сообщение 342363)
Транзистор всегда открыт в выключенном состоянии...

Я может не правильно выразился, имел ввиду, что в выключенном состоянии на транзистор надо сигнал подавать, что бы экран не горел (сработал датчик холла)
Цитата:

Сообщение от oleg707 (Сообщение 342363)
вы схему в архиве открывали то? Там конкретно решено и холл и у-отг. Чего там непонятно?

Открывал. Не все понятно. Сразу скажу, что скетч не изучал.
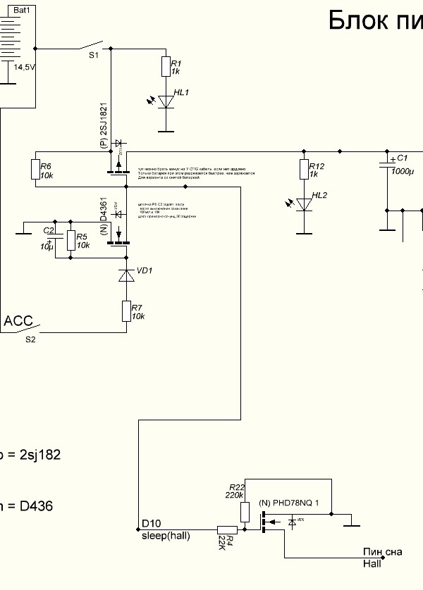
Вложение 41524
Я опишу а Вы поправьте:
Ubat_real тут снимается сигнал контроля заряженности аккумулятора машины
Uacc_real сигнал контроля напряжения acc? для ардуины
ACC(s1) - сам ACC из машины
AKBpin - разобрались (см ниже)
Дальше сложнее:
R5 R6 - Защита от ложных срабатываний для правильной работы транзисторов
С2 - задержка отключения на кратковременное пропадание ACC
S1 - отрубить все
R1 - цепь питания светодиода HL1
При появлении ACC, его ток ограничивается через R7 (тк для управления нужно только напряжение) и происходит открытие транзистора VD4, который пропускает землю на затвор транзистора VD2, открывая и его и пропускаю питающее напряжение.
Дальше не понял:
То что на затворе VD2 появится минус при наличии acc, и этим минусом можно управлять OTG - это понятно. А вот как управляется транзистор управляющий датчиком холла не понятно, там вроде n-канальный транзистор и ему нужно подать "+" на затвор во время сна, откуда он возьмется? Через резистор R6 ? А то что это же напряжение появится и на отг - это не страшно? Зачем резистор R4? R22-защитный? почему такое большое сопротивление?

И самое главное, в моем случае похоже нужно менять схему, тк управляющий сигнал у меня будет 5в (выход ардуины). По той же причине не подойдут мои транзисторы, тк судя по дата шиту, им нужно около 10в для открытия.

Нашел еще у себя вот такие транзисторы: p50n03ld
Для замены реле hall/otg - в моей схеме, мне нужно управлять напряжением 5в с небольшим током (сигнал от ардуины) и соответственно при его наличии/отсутствии закоротить землю на один из выводов (hall/otg). Подскажите, как это реализовать?

SiC20101 03.11.2015 11:40

Если я правильно разобрался в схеме, AKBpin-это сигнал с ардуино для потдержания открытыми транзисторы. И отключение (полное обесточивание) всей системы согласно работе скетча. Тоесть мониторинг напряжения, АСС, полное отключение, или срабатывание датчика холла.
Но я сам пока что учусь, и мучаю местных гуру))))

mr_nixon 03.11.2015 13:48

Раз тут критика идёт, давайте и мой вариант БП покритикуем http://pccar.ru/showpost.php?p=341791&postcount=990
он на 3х релюхах, датчик хола не релейным будет, ну и на нехус и хаб 5в после реле DC/DC на кисах, всего 3 киса

SiC20101 03.11.2015 14:37

Ну а по критике в ваш адрес, зачем я не пойму изобретать велосипед? Автор этой темы дал вам всё готовое, бери паяй настраивай, юзай наконец...
То что продемонстрировал уважаемый яам, это для тех у кого есть в цепи потребители 12вольт. Не могу утверждатьточно, но кажется это я затеил полемику по управлению силовым реле. Имея желание сделать всё в одном: усилок, контроллер матрици, радксу, и Apple TV с прочей переферией, в одном корпусе... За что я очень ему признателен, так как приведённая им схема сугубо ИМХО то что я желал увидеть... В планах её реализация, единственное теперь думаю как управлять непосредственно каждым устройством отдельно...

alexnf 03.11.2015 15:03

Цитата:

Сообщение от SiC20101 (Сообщение 342441)
Автор этой темы дал вам всё готовое, бери паяй настраивай, юзай наконец...

Он то дал, и за это ему конечно спасибо. Если бы начал с нуля, то наверное бы этот вариант и выбрал, НО у меня уже рабочая система, меня пока устраивает, единственное что хотел бы заменить реле на транзисторы, но знаний не хватает.
Я там по разбирался сам и под корректировал свой утренний пост, взяв за основу схему без ардуино.

oleg707 03.11.2015 19:06

много понаписали... на всё сразу не отвечу, работать надо.
Я 4 платы ( не считая макетки) вытравил, пока на эту версию вышел. 1 ардуину спалил ( мега328P, стабилизатор на 5 вольт).
И уже этот вариант для меня безнадёжно устарел (хотя для повторения с неуля НОВИЧКУ это само то, что надо), жду детали для 4 версии блока, с блэкджеком и прочим.

alexnf
Цитата:

Открывал. Не все понятно. Сразу скажу, что скетч не изучал.
вы схему без ардуины открыли( и она умеет то, что ваша делает с ардуиной) , надо то, что в архиве.
В скетче находится ВСЁ описание блока!



Ладно, столько вопросов однотипных, придётся снимать видео по принципу работы блока и нахрена в него столько напихано. Только с делами бы раскидаться...


Часовой пояс GMT +4, время: 21:00.

Работает на vBulletin® версия 3.8.4.
Copyright ©2000 - 2025, Jelsoft Enterprises Ltd.
Перевод: zCarot