PCCar.ru - Ваш автомобильный компьютер

PCCar.ru - Ваш автомобильный компьютер (https://pccar.ru/index.php)
-   Контроллеры управления питанием (https://pccar.ru/forumdisplay.php?f=159)
-   -   PowerControl - Своими руками (https://pccar.ru/showthread.php?t=19000)

gordon7771 07.12.2013 00:18

Цитата:

Сообщение от Albert.**** (Сообщение 279838)
Думаю что с планшетом вообще все по другому. Посмотри что здесь пишут.


Там практически все прочитано. Думаю алгоритм работы подойдет. Если контакт SW управляет кнопкой включения - подходит, на планшете тоже есть кнопка включения.
На контакт CONTROL приходит 12/5 вольт при включении - можно запитать на OTG.
В принципе и контакт PC можно пустить на питание планшета через преобразователь 12 to 5 вольт.
А усилитель запитать от АСС так же через преобразователь 12 to 24 вольт.

Albert.comp 08.12.2013 23:12

Ну да. Это идея! Только не знаю как там питание кнопки организовано. Попробуй пока так. Если что то не пойдет - отпишись, поправлю прошивку под планшет.

taximan 09.12.2013 02:16

о какой хороший человек такой девайс и безвозмездно для народа.
огромное спасибо.
зимой ночи длинные обязательно повторю.
если можно покажите по прошивке что на что менять чтобы вольтаж поменять предел с 9 до 10,8

Albert.comp 09.12.2013 21:49

Тут у меня два понятия минимального напряжения питания. Наверно поэтому путаница. В случае резкого понижения по неизвестным причинам (искрение , не контакт) ниже 8 вольт - полное отключение. При плавном понижении до 11в - так же отключение (спад должен длиться не менее 5ти минут).

При желании можно 11в менять туда сюда, но наверно это оптимально.

Albert.comp 09.12.2013 22:30

Вложений: 1
Цитата:

Сообщение от gordon7771 (Сообщение 279846)
Там практически все прочитано. Думаю алгоритм работы подойдет. Если контакт SW управляет кнопкой включения - подходит, на планшете тоже есть кнопка включения.
На контакт CONTROL приходит 12/5 вольт при включении - можно запитать на OTG.
В принципе и контакт PC можно пустить на питание планшета через преобразователь 12 to 5 вольт.
А усилитель запитать от АСС так же через преобразователь 12 to 24 вольт.

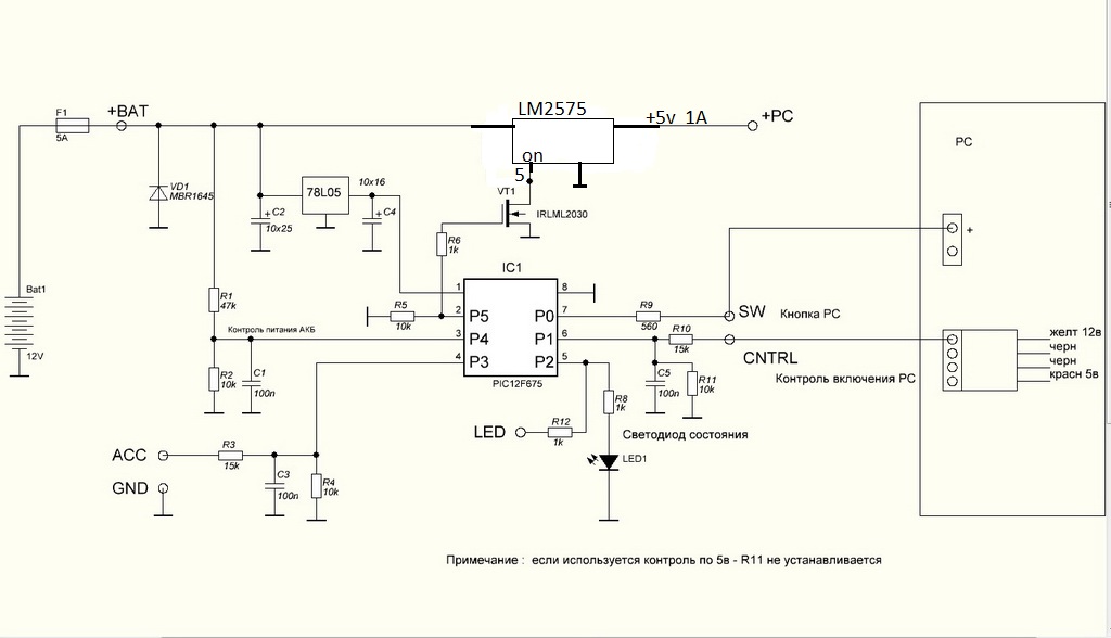
Можно поставить стабилизатор на 5в LM2575 например. Он как раз с логическим управлением включения.

как то так

Вложение 33820

gordon7771 11.12.2013 22:17

Вложений: 1
Цитата:

Сообщение от Albert.**** (Сообщение 280029)
Ну да. Это идея! Только не знаю как там питание кнопки организовано. Попробуй пока так. Если что то не пойдет - отпишись, поправлю прошивку под планшет.

Спасибо Albert за поддержку и помощ. Пока вожусь с преобразователем на 18-24 вольта. Как соберу все в куче обязательно попробую твою схему. К стати нет проверенной схемы данного преобразователя с регулировкой выхода? Собрал сегодня по этой схеме:
Напряжение на выходе с 51 вольта постепенно падает до входного 12 вольт не могу понять в чем дело?

Albert.comp 12.12.2013 00:54

Ну я думаю если дроссель правильный, я бы посмотрел осцилографом нет ли возбуждений каких нибудь.

Кстати не понимаю - почему 3-й вывод так странно включен. Это вроде как вход с датчика тока?

gordon7771 12.12.2013 08:14

Цитата:

Сообщение от Albert.**** (Сообщение 280431)
Ну я думаю если дроссель правильный, я бы посмотрел осцилографом нет ли возбуждений каких нибудь.

Кстати не понимаю - почему 3-й вывод так странно включен. Это вроде как вход с датчика тока?

Точно дроссель поменял и все нормуль. Сам не мотал дроссель, по этому поставил первый попавшийся - фокус не удался, поставил от китайского преобразователя на 330 мН и о чудо. Выставил 23 вольта, напряжение постоянно не падает. Сегодня попробую под нагрузкой.
Хочу протестировать все по отдельности, а потом собрать все на одной плате.

gordon7771 21.12.2013 18:36

Добрый вечер всем. Сегодня проанализировал свой плашет и выяснил что кнопка включения замыкается на массу после чего происходит включение/выключение.
Какие есть варианты использовать контакт SW в моей ситуации? Понимаю что реле самое простое решение, но если есть что то другое, может есть микросхемы работающие по принципу реле, как говорится - рассмотрю любые варианты :))
Контроь будет осуществлятся по 3.3 вольт ( нашел только такой контакт работающий при уходе/выходе в сон) думаю можно будет на контакт CONTROL поставить еще один 78l05.
И остался не понятным контакт LED. Для чего он нужен?

Albert.comp 22.12.2013 13:48

В принципе все должно и так работать. Выход SW хитрый,(он и вход и выход по очереди) и замыкает на массу кнопку питания. Что PC что планшет думаю все одинаково. И уровень control +3.3в микросхема должна понять в принципе. R11 не ставим.

Если что будет не так - нужно будет запитать пику не от 5ти вольт, а от 3.3в и пересчитать уровень по контролю питания (подобрать резистор в делителях R2 и R4)

Led нужен просто для наглядности работы схемы.


Часовой пояс GMT +4, время: 23:34.

Работает на vBulletin® версия 3.8.4.
Copyright ©2000 - 2026, Jelsoft Enterprises Ltd.
Перевод: zCarot