Предыдущая часть
Далее, через паузу (определенную в программе процессора) после включения ACC включаем питание на батарею планшета
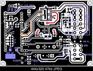
Для этого включаем логическую единицу (+5В) на
D6 ардуины. Напряжение идет на управляющую ногу
IN2 интеллектуального ключа
ITS724G. На выходе OUT2 появляется
+12В, которое пошло на входные ножки ДС-ДС преобразователей.

При этом
ДС-ДС-1 включается, на выходе его появляется заранее настроенное напряжение
4-4,5В, которое идет на выход соответствующий контакт выходного разъема блока питания.
Если напряжения на выходе дс-дс1 (4В) нет, а на входе (+12В) есть, следует проверить (или временно выпаять) стабилитроны
ZD3, ZD4 (могут закоротить при самостоятельной подстройке напряжения выше 5,6В)
Также проверить С2, С14.
Поскольку на
ДС-ДС-2 подпаян дополнительный управляющий провод
(EN2), и там присутствует низкий логический уровень (масса),
ДС-ДС-2 НЕ включается.
Cледующая часть